Are there any potential issues with this design?

Stompboxes circuits published in magazines, books or on DIY electronics websites.
User avatar
sporadicmotion
Information
Posts: 7
Joined: 22 Feb 2011, 02:19

Post by sporadicmotion »

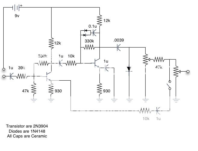
I modified a Maestro FZ-1B to have more muff like gain stages but I'm wondering if there are any foreseeable issues? This is my first design, I've already test built it and it seemed fine (and sounded very fun) but I don't know a lot about electronics. I wired it up with a 3PDT and an LED. Here's what I came up with, please criticize.

Image

EDIT: Pots are 100k log

User avatar
Mugshot
Breadboard Brother
Information
Posts: 95
Joined: 18 Mar 2009, 07:17
Has thanked: 1 time

Post by Mugshot »

hmmm, looks good, but im kinda confused why you'd need 2 volume(?) controls. maybe you could put another resistor (10K perhaps) on lug 1 of the pot before the 47K and feedback switch.

how does it sound on breadboard?
signatures are for the weak.
FiveseveN wrote:
considering the low quality of the transistors and caps
Are Asian electrons inferior to American electrons?

User avatar
sporadicmotion
Information
Posts: 7
Joined: 22 Feb 2011, 02:19

Post by sporadicmotion »

The first pot is a blend pot to give you a mixed fuzz/clean sound. The switch disables it.

It sounds pretty decent. Smooth and medium gain.

I'll post a clip tomorrow. I'm a newb and I'm worried about my diy pedals damaging other pedals due to a dumb oversight on my part. Am I just being paranoid?

User avatar
MicMicMan
Breadboard Brother
Information
Posts: 93
Joined: 25 May 2010, 14:28
Has thanked: 15 times
Been thanked: 9 times

Post by MicMicMan »

yes you are
unless you use unusual power sources, there aren't much risks

User avatar
DrNomis
Old Solderhand
Information
Posts: 6801
Joined: 16 Jul 2009, 04:56
my favorite amplifier: Self-Built Valve Amp Head :)
Completed builds: Dallas Arbiter Fuzz Face,Tone Bender Professional Mk 3,Tone Bender 3-Knob,Baja BK Butler Tube Driver,Baja Real Tube Overdrive,Roger Mayer Octavia,EH Soul Preacher,Tech 21 XXL Distortion,MFOS Weird Sound Generator.
Location: Darwin,Northern Territory Australia
Has thanked: 98 times
Been thanked: 274 times

Post by DrNomis »

I can't see any real way that you could damage any of your pedals, unless you fed an unusually large signal into them, or maybe used too high a voltage to power them... :)


By the way, your design looks fine to me..... :)
Genius is not all about 99% perspiration, and 1% inspiration - sometimes the solution is staring you right in the face.-Frequencycentral.

User avatar
Hides-His-Eyes
Tube Twister
Information
Posts: 1943
Joined: 02 Feb 2010, 12:34
Has thanked: 50 times
Been thanked: 49 times

Post by Hides-His-Eyes »

I'd use a non-polarized for the 100n cap if I were you.
Testing, testing, won too fwee

User avatar
roseblood11
Tube Twister
Information
Posts: 1880
Joined: 23 Aug 2008, 14:21
Has thanked: 359 times
Been thanked: 312 times

Post by roseblood11 »

He just used the wrong symbol:
All Caps are Ceramic

User avatar
sporadicmotion
Information
Posts: 7
Joined: 22 Feb 2011, 02:19

Post by sporadicmotion »

Good, so I'm just being paranoid. Here's what it sounds like. I've removed the blend to try a fuzz control instead. Not sure which I prefer.

http://www.fileden.com/files/2011/2/22/3084972/fuzz.mp3

User avatar
sporadicmotion
Information
Posts: 7
Joined: 22 Feb 2011, 02:19

Post by sporadicmotion »

Oh yeah, this was recorded through a P90 Neck pickup into the fuzz -> Vox AC4TV and recorded with an SM57 into my interface. The fuzz is dimed and the volume is in full until the last 1/3 of the clip when I dialed the volume back to 2 o'clock.

User avatar
DrNomis
Old Solderhand
Information
Posts: 6801
Joined: 16 Jul 2009, 04:56
my favorite amplifier: Self-Built Valve Amp Head :)
Completed builds: Dallas Arbiter Fuzz Face,Tone Bender Professional Mk 3,Tone Bender 3-Knob,Baja BK Butler Tube Driver,Baja Real Tube Overdrive,Roger Mayer Octavia,EH Soul Preacher,Tech 21 XXL Distortion,MFOS Weird Sound Generator.
Location: Darwin,Northern Territory Australia
Has thanked: 98 times
Been thanked: 274 times

Post by DrNomis »

That's actually a pretty cool sounding fuzztone, I like the smoothness of it..... :)
Genius is not all about 99% perspiration, and 1% inspiration - sometimes the solution is staring you right in the face.-Frequencycentral.

User avatar
RnFR
Old Solderhand
Information
Posts: 4880
Joined: 09 Jan 2008, 06:02
my favorite amplifier: Traynor YBA-III, Fender Super Six
Completed builds: custom fuzz.
Location: Inner Earth
Has thanked: 139 times
Been thanked: 133 times
Contact:

Post by RnFR »

not bad! but there is a down side- now yer hooked! expect to spend hours fiddling over a breadboard playing the same 3 chords, over and, over and, over and, over... :twisted:
"You've converted me to Cubic thinking. Where do I sign up for the newsletter? I need to learn more about how I can break free from ONEism Death Math." - Soulsonic

Blog-APOCALYPSE AUDIO

User avatar
Chugs
Resistor Ronker
Information
Posts: 278
Joined: 16 May 2009, 09:47
Has thanked: 63 times
Been thanked: 47 times

Post by Chugs »

RnFR wrote:not bad! but there is a down side- now yer hooked! expect to spend hours fiddling over a breadboard playing the same 3 chords, over and, over and, over and, over... :twisted:
This is so true. My girlfriend thinks I only know one riff! :mrgreen:

User avatar
Mugshot
Breadboard Brother
Information
Posts: 95
Joined: 18 Mar 2009, 07:17
Has thanked: 1 time

Post by Mugshot »

RnFR wrote:not bad! but there is a down side- now yer hooked! expect to spend hours fiddling over a breadboard playing the same 3 chords, over and, over and, over and, over... :twisted:

so true, man, so true :lol:
signatures are for the weak.
FiveseveN wrote:
considering the low quality of the transistors and caps
Are Asian electrons inferior to American electrons?

User avatar
dukk
Information
Posts: 36
Joined: 16 Nov 2010, 13:39
my favorite amplifier: valve
Completed builds: too many
Location: sydney, aust.
Has thanked: 1 time
Been thanked: 1 time

Post by dukk »

DrNomis wrote:I can't see any real way that you could damage any of your pedals, unless you fed an unusually large signal into them, or maybe used too high a voltage to power them... :)


By the way, your design looks fine to me..... :)
I knew some geezers playing with a fuzz pedal, wondered if it would sound better (louder? I dunno) connected between the amp and the speaker.

it didn't.

I only know 3 chords, and only after looking in the book.

now the hard part of prototyping, coming up with a name.

User avatar
dukk
Information
Posts: 36
Joined: 16 Nov 2010, 13:39
my favorite amplifier: valve
Completed builds: too many
Location: sydney, aust.
Has thanked: 1 time
Been thanked: 1 time

Post by dukk »

.... and I fergot to ask, what does "dimed" mean?

User avatar
Hides-His-Eyes
Tube Twister
Information
Posts: 1943
Joined: 02 Feb 2010, 12:34
Has thanked: 50 times
Been thanked: 49 times

Post by Hides-His-Eyes »

dukk wrote:.... and I fergot to ask, what does "dimed" mean?
In the united states a "10 cent piece" is called a Dime, so 'dimed' means at 10.

Generally when one talks about a 'dimed' amp you either mean the volume and gain both at max or every control at max (including the tone control)
Testing, testing, won too fwee

User avatar
Seiche
Old Solderhand
Information
Posts: 2526
Joined: 01 Nov 2010, 00:16
Location: Germany
Has thanked: 231 times
Been thanked: 189 times

Post by Seiche »

before i looked up "dimed" i always though that's how you spell "dimmed", which is of course the opposite. So i was always wondering why anyone would talk about speakers working hard when the amp is dimmed. lol one of the reasons i finally looked it up.

User avatar
DrNomis
Old Solderhand
Information
Posts: 6801
Joined: 16 Jul 2009, 04:56
my favorite amplifier: Self-Built Valve Amp Head :)
Completed builds: Dallas Arbiter Fuzz Face,Tone Bender Professional Mk 3,Tone Bender 3-Knob,Baja BK Butler Tube Driver,Baja Real Tube Overdrive,Roger Mayer Octavia,EH Soul Preacher,Tech 21 XXL Distortion,MFOS Weird Sound Generator.
Location: Darwin,Northern Territory Australia
Has thanked: 98 times
Been thanked: 274 times

Post by DrNomis »

It's like referring to an electric guitar as an "axe", even though it doesn't literally chop wood.... :)
Genius is not all about 99% perspiration, and 1% inspiration - sometimes the solution is staring you right in the face.-Frequencycentral.

User avatar
Seiche
Old Solderhand
Information
Posts: 2526
Joined: 01 Nov 2010, 00:16
Location: Germany
Has thanked: 231 times
Been thanked: 189 times

Post by Seiche »

most of the time I nickel my amp, because otherwise it's too loud, even with the 5W champ.

User avatar
sporadicmotion
Information
Posts: 7
Joined: 22 Feb 2011, 02:19

Post by sporadicmotion »

Yeah, I'm Canadian. :P If amps really did go to 11 then our terminology would be shot.

Thanks for looking this over. I'm really quite fond of it. I built one into a hammond enclosure and it now has a home on my pedal board (beside the FY-2 clone I just built). Here's a pic.
Photo on 2011-02-24 at 09.04.jpg
Photo on 2011-02-24 at 09.04.jpg (19.45 KiB) Viewed 2018 times

Post Reply