L'Overdrive de la Révolution Deux - A tribute to FS.org!
- briggs
- Tube Twister
Information
- marshmellow
- Cap Cooler
Strange, works for me...
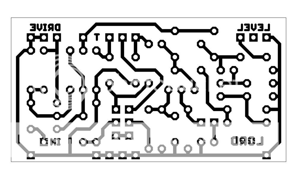
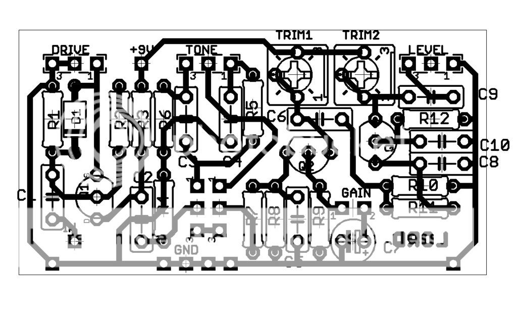
So here's another round:
https://i270.photobucket.com/albums/jj1 ... ts/PCB.jpg
https://i270.photobucket.com/albums/jj1 ... ayout1.jpg
https://i270.photobucket.com/albums/jj1 ... ayout2.jpg
So here's another round:
https://i270.photobucket.com/albums/jj1 ... ts/PCB.jpg
https://i270.photobucket.com/albums/jj1 ... ayout1.jpg
https://i270.photobucket.com/albums/jj1 ... ayout2.jpg
Last edited by marshmellow on 20 Jan 2008, 17:22, edited 1 time in total.
- briggs
- Tube Twister
Information
- ieatyouforbreakfast
- Breadboard Brother
im afraid i might mess up trying to build it using schematics..
can someone kindly do a perf or vero layout for me?
can someone kindly do a perf or vero layout for me?
- soulsonic
- Old Solderhand
Information
You could just use the PCB layout. Put it on unclad perf and follow the traces in the PCB layout with the leads from the components - just mimic the drawings of the traces with wires. That's how I started building perf. You could even print out a copy of the PCB and tape it to the perfboard to use as a template - alot of people have done it that way. When I started - I redrew the design on perf with a sharpie marker and followed it like that.
"Analog electronics in music is dead. Analog effects pedal design is a dead art." - Fran
- briggs
- Tube Twister
Information
- briggs
- Tube Twister
Information
I just had a bit of a "Eureka" moment with this thing. I started playing with it and thought it sounded different to when I was last playing it - much more open, less compressed and "saggy" with lots more headroom, a completely different character but still a great sound! I check the power supply and I running it at 12v by complete accident. The increase in voltage changed the circuit in another great way. I think I'll get some more charge pump chips and see what this thing is like at 18v. I may even insert another switch to go from operating at 9v to 12v and maybe even 18v - that would be much more use than the "voice" switch.
This is turning into quite a useful little circuit without me even knowing it
This is turning into quite a useful little circuit without me even knowing it
This sounds like a really nice project! Great work Briggs! added to the "to do" list...
As for improvements: I think it might be good practice to make the MOSFET's drive like in the MOSFET booster (i.e fixed bias resistor and bypass cap with drive pot).
That way when you change the drive you won't alter the MOSFETs bias, like it happens now (and it won't crackle).
What do you guys think?
- briggs
- Tube Twister
Information
Yeah, you could do that. I just went for the typical SHO design for simplicities sake and to reduce parts count.
I'm sure it would sound just as good (If not better!) with a mosfet boost style setup. Give it a try, it's definately worth a build - especially if you have the resourses to run this thing at 12v or 18v! Very fun, much more (and I hate this saying!) "Amp like".
Feel free to post your mods to the scheme here. The more, the better
I'm looking forward to building in a 9v - 12v - 18v switch into mine. I just wish my parts would hurry up and arrive 
I'm sure it would sound just as good (If not better!) with a mosfet boost style setup. Give it a try, it's definately worth a build - especially if you have the resourses to run this thing at 12v or 18v! Very fun, much more (and I hate this saying!) "Amp like".
Feel free to post your mods to the scheme here. The more, the better
- marshmellow
- Cap Cooler
Briggs, I finally had the time to update the schematic... sorry for the delay.
Apart from that, the other tonestack could also be fitted in the pcb. With upstanding resistors and connecting the RC-combo to ground in between with wires. Actually I thought about the possibility to use both on the pcb, but then I would have to use a jumper for the original one and I don't really like that so much
.
Apart from that, the other tonestack could also be fitted in the pcb. With upstanding resistors and connecting the RC-combo to ground in between with wires. Actually I thought about the possibility to use both on the pcb, but then I would have to use a jumper for the original one and I don't really like that so much
- ieatyouforbreakfast
- Breadboard Brother
briggs,
can this beast do distortion sounds too? what kinda sound is this similar to?
can this beast do distortion sounds too? what kinda sound is this similar to?
- briggs
- Tube Twister
Information
Thanks marshmellow!
This thing sounds like a mix between a semi cranked marshall and a semi cranked mesa. Nice breakup at lower gains too - good for adding a bit of grit to your sound, pretty dynamic in it's clipping response. It does do some pretty high gain distortion when the tone control is bypassed. I like it, especially at a higher voltage. I'm going to install a voltage doubler in the case soon so I can switch between 9 - 12 - 18 volts.
This thing sounds like a mix between a semi cranked marshall and a semi cranked mesa. Nice breakup at lower gains too - good for adding a bit of grit to your sound, pretty dynamic in it's clipping response. It does do some pretty high gain distortion when the tone control is bypassed. I like it, especially at a higher voltage. I'm going to install a voltage doubler in the case soon so I can switch between 9 - 12 - 18 volts.
Just put this one together on the breadboard this morning. What a great sounding overdrive! I have both tone stacks built and I like both of them. It's a pretty versatile circuit. Fantastic Briggs! Thanks 
- briggs
- Tube Twister
Information
- briggs
- Tube Twister
Information
The extra tonestack that I will be adding is this one here:
http://skreddypedals.com/circuits/ToneS ... ianMay.gif
I'm using a 50kB pot though, not a 100kB. You don't get as much low end roll off then....
http://skreddypedals.com/circuits/ToneS ... ianMay.gif
I'm using a 50kB pot though, not a 100kB. You don't get as much low end roll off then....
- marcao_cfh
- Breadboard Brother
Hey Briggs, do you have any sondclips?
- briggs
- Tube Twister
Information
- marcao_cfh
- Breadboard Brother
No problem. It looks like a interesting OD, I just don't breadboard it right now because I'm out of parts
. I usually just buy what I need for the effect I'm building, and don't make stock of parts. But it's on my "to build" list
.
- modman
- a d m i n
Information
- Posts: 4817
- Joined: 19 Jun 2007, 16:57
- Has thanked: 4287 times
- Been thanked: 2008 times
Does the search function within the topic fool me or is there no value for D1?
Will go with 1N4148 then, ....
Will go with 1N4148 then, ....
Please, support freestompboxes.org on Patreon for just 1 pcb per year! Or donate directly through PayPal
- modman
- a d m i n
Information
- Posts: 4817
- Joined: 19 Jun 2007, 16:57
- Has thanked: 4287 times
- Been thanked: 2008 times
Ok, the diode D1 is just a protection diode for the MosFET - you could use red LED, 9.1V zener, 1N914 ... -- Briggs told me off-line. I started with the described transistors, but ended up using Q1 2N7000modman wrote:Does the search function within the topic fool me or is there no value for D1?
Will go with 1N4148 then, ....
Initially I left out the gain boost switch and C7 cap. As I said, my bias was not entirely on the mark and this showed (I hope it's the bias) in the sound at maximum gain with the tone circuit engaged. Quite treble heavy and not so equal harmonics. It's better when the gain is backed off though. Switching out the tone section, there heaps more bass and and a very fat distortion tone with more equal harmonics then in the other setting.
Seeing that I might need more gain, I just jumpered C7 in - no switch. This improved both setting still, but did not solve the somewhat canny tone of the tone section at maximum gain, it's much better up to 3/4 gain.
Just thinking about replacing the minitoggle with a footswitch -- and finding time to wire full size pots to properly check bias and then replace with resistors -- how I hate trimpots. Also didn't really have the time to try out changing the capacitors as suggested initially. But will report back....
At least, it sounds better than the Tubereamer I recently built, but that might be me...
thanks for this project, Briggs!
- Attachments
-
- DSCN0061.jpg (101.2 KiB) Viewed 1721 times
-
- DSCN0058.jpg (105.34 KiB) Viewed 1716 times
Please, support freestompboxes.org on Patreon for just 1 pcb per year! Or donate directly through PayPal

