I already removed the hard clipping diodes.
When I looked at the KOT I saw that there wasn't a huge difference, only the tonestack is different.
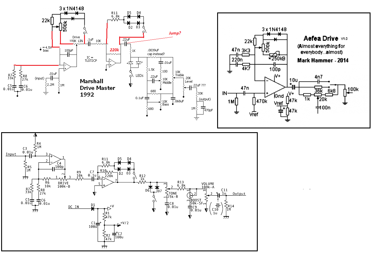
Mark Hammer's Aefa Drive has an interesting soft clipping circuit that I want to implement too.
I would be glad reading any suggestions, so please feel free to write any idea.
The mods are in red, I'm unsure if the soft clipping in the first stage will work properly..

Thanks