i'm writing from chile!... First of all, please excuse my bad english...i'll do my best!
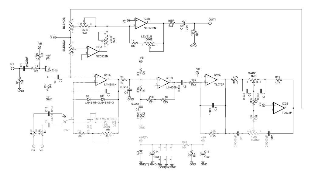
Well, i'm trying to mix the blend portion of the sparkle drive with the BB Preamp.
i've breadboarded the circuit and it works... at least the blend portion works pretty well!...however it sounds to loud with the level at 12:00 even with the blend all the way to the clean side it's too loud that my amp get saturated. (The same thing happens with the blend knob all the way to the overdrive side)
i've reduced the input of both signals (clean an distorted) comming into the final mixer (IC3B) increasing the values of R22 and R23 (both of them are trimpots) to reduce their gain... But i was wondering that is there another way to reduce de output level without changing the original values of those resistors, 100k and 13k respectively.
What is the pourpose of the 150R and 100k at the end of the circuit?... i've looked at some discussion about circuits that has low resistance values at the output and some people say that they help to reduce output... also i've seen in the *other* forum that a resistor in series with the output cap will reduce overall output but in this case the gain is set by de 100k on the feedback loop of IC3...
and what about the 100k(R25) resistor?... takes out (reduce) some signal?
Well i've rally like to understand this thing... i Think that the trimpot trick will solve the issue... or at least give me resistor values and then just change the 100k-B level pot... Don't know wich is the best way to reach the goal without altering the circuit behavior...
Another problem that i've found is that when I lower the level potentiometer at minimum you can still hear the guitar sound coming out the amp (or the breadboarded effect in this case) ... there is no complete muting. but i would like to look carefully if i made some mistake on the breadboard.
Thanks so much for your help!
Here is the schematic!


