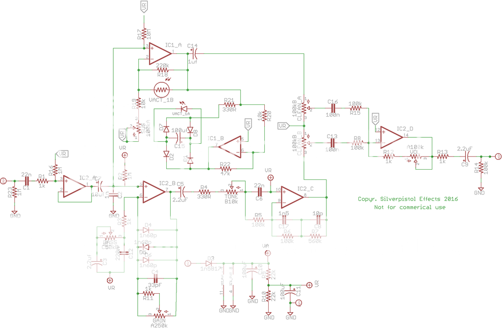
Got a simple thing here: blending a Flatline comp with a TS variant.
I've gotten a bit overwhelmed with the variation of how to do blending/mixing properly and have ended up with a bit of a chimera of how the Pork Loin and Sparkle Drive do their thing. I thought the dual gang mixer was the best way to do blending so I went with that. I'm just trying to triple check that I've gotten the mixer part right - I've buffered the input, which splits out to the two circuits, goes to the dual gang mixer and then has a master vol on the last opamp (which is inverting)
Is there any gotchas here that I haven't spotted? I'm wondering if I even need that input opamp buffer, and whether that could be put to use elsewhere, maybe as a simple opamp boost or something.
I'd be grateful if y'all could cast your eyes over it.
