Page 1 of 1
Diamond - J-Drive Mk3
Posted: 23 Jul 2008, 02:26
by Mr. G.
Anybody ever dissected a Diamond J-Drive MK3? I had one of these for a while, but unfortunately had to sell it a few months ago (due to various reasons). I'd love to be able to build one myself, but without the boost section. I'm still a noob, with only two builds under my belt. So, I'm looking for possibly a perf or vero layout. I'd also generally like to learn about how the pedal works, since it has a different style tone control than you normally see.
Thanks for any info! I've learned a lot just by lurking around for a while.
btw, the two builds that I've done were a 3 loop + tuner out TB pedal, and the Eternity perf layout that Deaj did (which sounds awesome!).
Re: Diamond - J-Drive Mk3
Posted: 23 Jul 2008, 06:31
by JHS
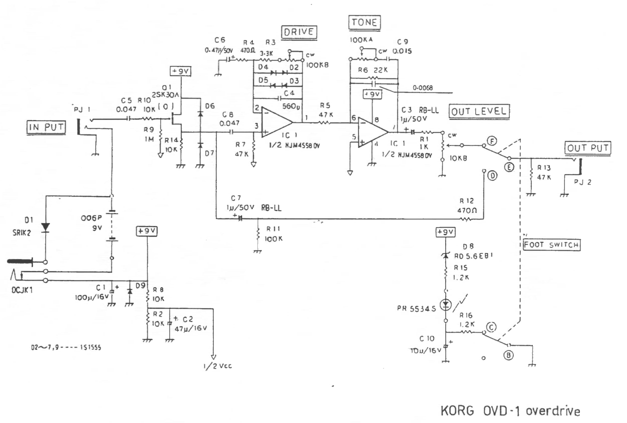
Similar to a Korg OD, but w/o the I-buffer, IC is a OPA 2134.
Some cap values are slightly different.
JHS
Re: Diamond - J-Drive Mk3
Posted: 23 Jul 2008, 14:31
by Mr. G.
Call me ignorant, but I don't believe I've ever heard of a Korg OD

. Could you elaborate on that a little?
Re: Diamond - J-Drive Mk3
Posted: 23 Jul 2008, 14:48
by JHS
The drive is called Korg "OVD-1 Overdrive", schem can be found via GOOGLE.
JHS
Re: Diamond - J-Drive Mk3
Posted: 23 Jul 2008, 14:50
by Mr. G.
Thanks a lot!

Re: Diamond - J-Drive Mk3
Posted: 24 Jul 2008, 05:21
by Mr. G.
ok, I tried searching google, but couldn't find any that you didn't have to pay for. Even if I did find one, the schematic wouldn't help me too much (would still like to study it though), as I'm not that great with understanding them. As I said before, I'm still a noob with all of this, but I'm trying to learn. I understand what all the symbols mean, but I'm not able to take a schematic and apply it to a perf/vero/pcb layout yet.
Does the tone control act the same way in that Korg OD as it does in the J-Drive?
Re: Diamond - J-Drive Mk3
Posted: 24 Jul 2008, 06:05
by soulsonic
Re: Diamond - J-Drive Mk3
Posted: 24 Jul 2008, 14:28
by gnognofasciani
It just looks like a plexitone!
Re: Diamond - J-Drive Mk3
Posted: 24 Jul 2008, 15:21
by Mr. G.
The J-Drive MK3 sure doesn't sound like a PlexiTone though. I've had both, and they are very different.
Re: Diamond - J-Drive Mk3
Posted: 24 Jul 2008, 16:27
by JHS
Due to the circuit topology the J-Drive sounds like a TS/FD2/OD-1 but has a better tonecontrol, similar to the OVD-1.
IMHO due to the OPA it's a bit more refined sounding but the basic sound is TS/FD-2.
JHS
Re: Diamond - J-Drive Mk3
Posted: 24 Jul 2008, 16:42
by soulsonic
The tone control looks interesting, I think I will start experimenting with the Korg circuit. Thanks for the idea, JHS!
Re: Diamond - J-Drive Mk3
Posted: 26 Jul 2008, 16:28
by indyguitarist
similar to a boss od-1 with a filter in the inverting stage
bw
Re: Diamond - J-Drive Mk3
Posted: 05 Apr 2011, 17:59
by culturejam
Courtesy of TGP.
////