Rockman X100 - Make it a DIY Pedal
- Manfred
- Tube Twister
Information
- Posts: 1848
- Joined: 04 Apr 2009, 23:42
- Has thanked: 1597 times
- Been thanked: 1300 times
Thank you very much for your extensive explanations,
that is a lot of material to read and understand.
Another thing is that in the rectifier part in the clone schematic components have been omitted compared to the original schematic.
I assume that this also changes the behavior of the circuit, e.g. C106 is charged faster via D117.
I think that also the other components have their purpose, I have to check that.
that is a lot of material to read and understand.
Another thing is that in the rectifier part in the clone schematic components have been omitted compared to the original schematic.
I assume that this also changes the behavior of the circuit, e.g. C106 is charged faster via D117.
I think that also the other components have their purpose, I have to check that.
- Carvindc125
- Breadboard Brother
First.Manfred wrote: ↑12 Feb 2021, 00:49 Thank you very much for your extensive explanations,
that is a lot of material to read and understand.
Another thing is that in the rectifier part in the clone schematic components have been omitted compared to the original schematic.
I assume that this also changes the behavior of the circuit, e.g. C106 is charged faster via D117.
I think that also the other components have their purpose, I have to check that.
CompressorDifferences.jpg
Use the schematic below that have the compressor/DST section verified.
There are many MANY boobytraps in the original.
The Original schematic has a big boobytrap right off the bat that will bypass the compressor all together if you build it like it is.
Secondly the component values need to be changed on the schematic below. I'll make a recap post with all the correct values and layouts this afternoon if I get the time.
Now for your question R174-R175 get moved around depending on what setting the Rockman is on. In Cln 1 and cln 2 R174-175 form a voltage divider for R176 which then raises the compression threshold very subtly. When connected to Edge they form a filter that cuts some bass and makes your perceive the gain is lowered. Finally in DST mode they form a filter that adds bass in pre clipping stage that raises gain.
Unless you really want to mess with getting the slide switches to create the complex switching it really isnt worth the trouble to have the negative voltage divider in the compressor on cln tones.
its such a subtle effect and has been omitted completely officially on the Soloist Units.
If your going to build an X100 just do something similar to the schematic you posted. Simply take those resistors and make a DST/Edge switch and add a dpdt or 3pdt to switch between cln/dirty
Also just add a 5M pot for R114 (the verified value is 4.7M not 1M) and that way you get gain control and there is no need for an edge switch.
As for the compressor it self. If you want it to work without having to change any values the one fool proof way is to stick with a JFET that has 1V or less VGSoff and use a 10M trimpot and turn it either way until you dont get distortion. I have found to get it exactly like the old Rockman basically set it so your hardest strum will just barely light the LED which means at your hardest playing you will charge the cap close to the max clamp provided by the diode LED combo.
Last edited by Carvindc125 on 12 Feb 2021, 14:51, edited 1 time in total.
- Carvindc125
- Breadboard Brother
I have not built this compressor yet so it is unverified but if you don't want to fool with the VGSoff limitations of the original you can use the compressor from the Guitar/Metal Ace. Due to the added op amp and variable DC voltage trimpot the Ace compressor will take up to a -5V VGSoff which almost every JFET made will fall in that category. Eliminate the three filters and anything around them and connect EQ1-2 and or the clipping stage from the X100 if you want to use this in the x100. Also replace the TL061 with a TL072 and run it in bipolar power supply mode.
- Manfred
- Tube Twister
Information
- Posts: 1848
- Joined: 04 Apr 2009, 23:42
- Has thanked: 1597 times
- Been thanked: 1300 times
Thank you for your detailed explanations.Carvindc125 wrote: ↑12 Feb 2021, 15:03 I have not built this compressor yet so it is unverified but if you don't want to fool with the VGSoff limitations of the original you can use the compressor from the Guitar/Metal Ace. Due to the added op amp and variable DC voltage trimpot the Ace compressor will take up to a -5V VGSoff which almost every JFET made will fall in that category. Eliminate the three filters and anything around them and connect EQ1-2 and or the clipping stage from the X100 if you want to use this in the x100. Also replace the TL061 with a TL072 and run it in bipolar power supply mode.
No, I do not want to build an X100, I am interested in the dimensioning and adaptation to other JFET types,
also to understand the circuit better.
This type of VCR circuit was also used in the past for amplitude stabilization in sinusoidal generators.
The VCR circuit in the Rock Ace provides, as it looks at first glance, a better result.
Redesign of the Rockman X100 Chorus/Doubler.
I see this part of the project like this:
A) Try to build Rockman LFO, VCO, BBD and filters
B) If parts are hard to find, obsolete, expensive, superseded; try to use newer parts
C) Do any redesign that is necessary to accommodate the new parts but get same final result. If we add controls, the original Rockman settings should be possible at some setting of the pots.
In our case, we found original BBD IC110 MN3007 not easily available / Expensive / too many fakes in the market.
So we found a new part that can do the same job. CARVIN decided to use BBD MN3207 and a clock made out of a CD4046, similar to the LICH KING circuit.
Now we begin the redesign.
First step is to enter Rockman X100 LFO and VCO into SPICE to collect data. I found from SPICE analysis :
LFO speed fixed at 1.75 Hz
Base clock frequency 75Khz
Modulated 76-74 Khz by the LFO (needs to be triple checked since that appears to be too low modulation)
Now we have a target specification for the new design.
Then we try to redesign the Circuit to use MN3207 instead.
Oh Oh it can accept Power supply of 4 to 10 Volts
Earlier MN3007 could accept -15 Volts. Hence Tom ran it at +6 and -6 ie total of -12 volts on pin 5 as compared to pin 1
The MN3207 will blow at 12V supply, hence we need to redesign
Option A) Ignore the spec sheet and run it at 12V. Never too good an idea but such things have been done before
Option B) Get +4.5 and -4.5 volts somehow from the +/-6 V that we have for rest of the circuit. Added cost if we do it properly.
Option C) Feed it unipolar +6V which we do have anyway
CARVIN chose option C)
But now the LFO and VCO will also have to be unipolar so that the correct clock signals reach the MN3207.
We therefore need to do following design steps :
i) Redesign the LFO and VCO to use unipolar supply, and use CD4046 instead of 555, and make sure that the Rockman settings are available at some settings of the Pots.
Make sure that MN3207 has correct Vbias and Vdd bias voltages since they are different value and polarity than the MN3007.
ii) If rest of circuit was on Bipolar power, we need to DC uncouple the other parts from the BBD, VCO , LFO that will now have Unipolar power
We get inspiration from the LICH KING schematic, but LICH has Unipolar voltage of 9V and different design specifications
So I entered LICH schematic into SPICE
It has variable LFO of 0.5 to 12 Hz and we see that 1.75 Hz is possible within the range of that LFO. Thats great, no change needed here.
I saw that it outputs 3 V plus minus 0.6V when Vs is 6 V
so now we need to check or redesign the LICH VCO so that it has same settings somewhere as the Rockman X100
At base control voltage, it should have same base clock as Rockman = 75 Khz
then at maximum swing, it has to have large frequency swing of 20% so that when we reduce the depth pot, we can reach Rockman estimate of 1 % modulation.
That's where we currently are in the design process.
Looking forward to your guidance, comments and corrections to above.
References :
A) https://www.electrosmash.com/.../bucket-brigade-devices...
B) https://electricdruid.net/.../MN3207-1024-Stage-Delay...
C) http://www.diyguitarpedals.com.au/.../Lich%20King...
D) Rockman X100 Board 100 schematic by Pedro Yi
E) https://www.ti.com/lit/an/scha002a/scha ... 3304808348
I see this part of the project like this:
A) Try to build Rockman LFO, VCO, BBD and filters
B) If parts are hard to find, obsolete, expensive, superseded; try to use newer parts
C) Do any redesign that is necessary to accommodate the new parts but get same final result. If we add controls, the original Rockman settings should be possible at some setting of the pots.
In our case, we found original BBD IC110 MN3007 not easily available / Expensive / too many fakes in the market.
So we found a new part that can do the same job. CARVIN decided to use BBD MN3207 and a clock made out of a CD4046, similar to the LICH KING circuit.
Now we begin the redesign.
First step is to enter Rockman X100 LFO and VCO into SPICE to collect data. I found from SPICE analysis :
LFO speed fixed at 1.75 Hz
Base clock frequency 75Khz
Modulated 76-74 Khz by the LFO (needs to be triple checked since that appears to be too low modulation)
Now we have a target specification for the new design.
Then we try to redesign the Circuit to use MN3207 instead.
Oh Oh it can accept Power supply of 4 to 10 Volts
Earlier MN3007 could accept -15 Volts. Hence Tom ran it at +6 and -6 ie total of -12 volts on pin 5 as compared to pin 1
The MN3207 will blow at 12V supply, hence we need to redesign
Option A) Ignore the spec sheet and run it at 12V. Never too good an idea but such things have been done before
Option B) Get +4.5 and -4.5 volts somehow from the +/-6 V that we have for rest of the circuit. Added cost if we do it properly.
Option C) Feed it unipolar +6V which we do have anyway
CARVIN chose option C)
But now the LFO and VCO will also have to be unipolar so that the correct clock signals reach the MN3207.
We therefore need to do following design steps :
i) Redesign the LFO and VCO to use unipolar supply, and use CD4046 instead of 555, and make sure that the Rockman settings are available at some settings of the Pots.
Make sure that MN3207 has correct Vbias and Vdd bias voltages since they are different value and polarity than the MN3007.
ii) If rest of circuit was on Bipolar power, we need to DC uncouple the other parts from the BBD, VCO , LFO that will now have Unipolar power
We get inspiration from the LICH KING schematic, but LICH has Unipolar voltage of 9V and different design specifications
So I entered LICH schematic into SPICE
It has variable LFO of 0.5 to 12 Hz and we see that 1.75 Hz is possible within the range of that LFO. Thats great, no change needed here.
I saw that it outputs 3 V plus minus 0.6V when Vs is 6 V
so now we need to check or redesign the LICH VCO so that it has same settings somewhere as the Rockman X100
At base control voltage, it should have same base clock as Rockman = 75 Khz
then at maximum swing, it has to have large frequency swing of 20% so that when we reduce the depth pot, we can reach Rockman estimate of 1 % modulation.
That's where we currently are in the design process.
Looking forward to your guidance, comments and corrections to above.
References :
A) https://www.electrosmash.com/.../bucket-brigade-devices...
B) https://electricdruid.net/.../MN3207-1024-Stage-Delay...
C) http://www.diyguitarpedals.com.au/.../Lich%20King...
D) Rockman X100 Board 100 schematic by Pedro Yi
E) https://www.ti.com/lit/an/scha002a/scha ... 3304808348
Pedro measured the doubler section of his X100 and here is his data :
Rockman X100 chorus doubler
LFO 1.7 Hz
Triangle
Stock clock is 50.6 to 51.6 khz (ratio 1.02)
We modded to 48.9 to 59 kHz (ratio 1.2)
I had entered enter Rockman X100 LFO and VCO into SPICE to collect data. I found from SPICE analysis :
LFO speed fixed at 1.7 Hz
Base clock frequency 75Khz
Modulated 76-74 Khz by the LFO (needs to be triple checked since that appears to be too low modulation)
There is a discrepancy between base clock speed in SPICE versus reality. This could be caused by SPICE using ideal components ( No parasitic internal inductance and resistance of caps, for example)
However the ratio of max/min clock speed is somewhat accurate.
Rockman X100 chorus doubler
LFO 1.7 Hz
Triangle
Stock clock is 50.6 to 51.6 khz (ratio 1.02)
We modded to 48.9 to 59 kHz (ratio 1.2)
I had entered enter Rockman X100 LFO and VCO into SPICE to collect data. I found from SPICE analysis :
LFO speed fixed at 1.7 Hz
Base clock frequency 75Khz
Modulated 76-74 Khz by the LFO (needs to be triple checked since that appears to be too low modulation)
There is a discrepancy between base clock speed in SPICE versus reality. This could be caused by SPICE using ideal components ( No parasitic internal inductance and resistance of caps, for example)
However the ratio of max/min clock speed is somewhat accurate.
After we decided to modernise the Chorus on the Rockman X100 by using modern parts like MN3207 BBD and CD4046 PLL,
and decided to add new controls like LFO speed, Chorus depth and Chorus delay time (while making sure there is a setting that replicates the Rockman)
We took an existing topology of LFO and clock that used the components we identified, and began SPICE analysis and re-design of the schematic to make sure that it covers the specifications of the Rockman X100.

and decided to add new controls like LFO speed, Chorus depth and Chorus delay time (while making sure there is a setting that replicates the Rockman)
We took an existing topology of LFO and clock that used the components we identified, and began SPICE analysis and re-design of the schematic to make sure that it covers the specifications of the Rockman X100.

I made multiple SPICE models of the same FET 2N4339, at Vgsoff -0.6, -1.2 and -1.8
so that I can study how a circuit behaves if a different FET with same part number but different Vgsoff within the published range is inserted instead.
This helps me to determine the correct trimmers to have around the FET, to accommodate the range of Vgsoff as per Spec sheet.
Indeed, the Rockman compressor behaves very differently based on the Vgsoff of the FET
In the last 10 years, I found that there are many posts by frustrated DIYers who complain that the FET in the Rockman compressor is impossible to bias. They also categorically stated that only the 2N4339 can work in this schematic.
This is most probably due to using FET with VGSoff outside the design range of the circuit.
On the other hand, we found from SPICE and breadboard that it is fairly straightforward to get the compressor working properly. In fact we managed to successfully use 2 different FETs (2N4339 as well as 2N5457) in the compressor and get equivalent results.
Please PM me if you are interested in more details.

so that I can study how a circuit behaves if a different FET with same part number but different Vgsoff within the published range is inserted instead.
This helps me to determine the correct trimmers to have around the FET, to accommodate the range of Vgsoff as per Spec sheet.
Indeed, the Rockman compressor behaves very differently based on the Vgsoff of the FET
In the last 10 years, I found that there are many posts by frustrated DIYers who complain that the FET in the Rockman compressor is impossible to bias. They also categorically stated that only the 2N4339 can work in this schematic.
This is most probably due to using FET with VGSoff outside the design range of the circuit.
On the other hand, we found from SPICE and breadboard that it is fairly straightforward to get the compressor working properly. In fact we managed to successfully use 2 different FETs (2N4339 as well as 2N5457) in the compressor and get equivalent results.
Please PM me if you are interested in more details.

Last edited by VivMeLol on 24 Mar 2021, 12:25, edited 1 time in total.
Information
- Posts: 5
- Joined: 23 Dec 2016, 20:53
I have the metal-ace compressor on the breadboard, and I can report that it is working fine.Carvindc125 wrote: ↑12 Feb 2021, 15:03 I have not built this compressor yet so it is unverified but if you don't want to fool with the VGSoff limitations of the original you can use the compressor from the Guitar/Metal Ace. Due to the added op amp and variable DC voltage trimpot the Ace compressor will take up to a -5V VGSoff which almost every JFET made will fall in that category. Eliminate the three filters and anything around them and connect EQ1-2 and or the clipping stage from the X100 if you want to use this in the x100. Also replace the TL061 with a TL072 and run it in bipolar power supply mode.
For the Fet I used a 2n5457.
If we look at the Metal Ace schematic, it is driven by a 9V battery and a buffered Vref at 4.5Venterprice wrote: ↑22 Mar 2021, 19:23I have the metal-ace compressor on the breadboard, and I can report that it is working fine.Carvindc125 wrote: ↑12 Feb 2021, 15:03 I have not built this compressor yet so it is unverified but if you don't want to fool with the VGSoff limitations of the original you can use the compressor from the Guitar/Metal Ace. Due to the added op amp and variable DC voltage trimpot the Ace compressor will take up to a -5V VGSoff which almost every JFET made will fall in that category. Eliminate the three filters and anything around them and connect EQ1-2 and or the clipping stage from the X100 if you want to use this in the x100. Also replace the TL061 with a TL072 and run it in bipolar power supply mode.
For the Fet I used a 2n5457.
Hence the DC output of the Opamp driving the FET can go only as low as maybe 0.5V with respect to ground (rail saturation of the Opamp)
With reference to Vref, the lowest voltage of Opamp output is then equal to -4V
Then there is a voltage divider with the huge value resistors R36 and R37 which are equal
Hence the gate of the FET can never see lower voltage than -2V
Hence the FET better have a Vgsoff within -2V (A FET of VGSoff of -5 would never VGSoff since it would never receive more than -2V on its gate)
But the way that Tom built his compressor with 3 distinct zones in the compression curve (innovative !!!) is that the FET gate voltage is clamped before its VGSoff but within the "action zone" which could roughly be from 0.5V more than the Vgsoff ie "action zone" of FET with Vgsoff -2 could possibly be -1.5 to -2)
(A clamp at more negative than Vgsoff is meaningless since the FET would have already achieved maximum pinchoff. Clamp at -3 is meaningless for FET with Vgsoff at -1.5)
So suppose the clamp is effectively translated to -1.2 till -1.9V gate voltage by the Opamp (Effect of Clamp and effect of audio signal envelope is adjustable by trimmer)
I would tend to believe that maybe a FET of Vgsoff of -1.2 to -1.9V would be ideal for this application, and adjustable by the trimmer within this range.
For FET with Vgsoff 0 to -1.2, the clamp is useless since the clamp cannot clamp in 0 to -1.2V range gate voltage
For FET with VGSoff -1.9 to -6, the Opamp cannot deliver more negative bias than -2V to the FET Gate
That is the reason why I believe that the FET better have Vgsoff in the range of -1.2 and -1.9, with maybe around -1.4V being the most ideal value (has to be verified by SPICE analysis)
Remember : an FET that compresses in this circuit is different that an FET that compresses with the 3 stage curve as per mentioned in the ROCKMAN patent.
Hope I properly understood what the genius Tom was trying to achieve. Please correct me if I misunderstood his schematic and it's underlying math.
Which got me thinking
If we do not bias the right hand Opamp in Metal Ace Compressor at 4.5V
But instead bias it to Vref of 7V
then we can have output of right hand Opamp go down to -6.5 with reference to Vref
Which will increase the range of FET that work in this circuit from -1.2 till maybe -3V Vgsoff (instead of -1.2 to -1.9V range without this mod)
(circuit will need minor redesign to have two Vrefs that are are different DC voltages)
If we do not bias the right hand Opamp in Metal Ace Compressor at 4.5V
But instead bias it to Vref of 7V
then we can have output of right hand Opamp go down to -6.5 with reference to Vref
Which will increase the range of FET that work in this circuit from -1.2 till maybe -3V Vgsoff (instead of -1.2 to -1.9V range without this mod)
(circuit will need minor redesign to have two Vrefs that are are different DC voltages)
- Manfred
- Tube Twister
Information
- Posts: 1848
- Joined: 04 Apr 2009, 23:42
- Has thanked: 1597 times
- Been thanked: 1300 times
You are right, I forgot to correct that.
I took the formula for calculating the oscillation frequency for the common circuit of this type of oscillator which was wrong.
I actually wanted to find the appropriate formula for it but did not give it a second thought.
- caspercody
- Resistor Ronker
I found this schematic that says it will give you VGS off. Anyway you can try this on a JFET you already know the VGS value and see if it is close. The one on the left
Caspercody's suggestion worked on the SPICE model of the FETs that I built
It is based on sound logic
I made FET models on SPICE with Vgsoff of 0.6, 1.2 and 1.8
Capercody's method showed the Vgsoff as 0.593, 1.203 and 1.781 which is close enough since the readings depend upon
A) What do we consider as a fully pinched off FET (1M or 10M or 100Meg or 10000 meg of Rds)
B) What is the voltage between Source and Drain
In the Rockman Compressor, the clamp has to be a little bit less than the Vgsoff
It is based on sound logic
I made FET models on SPICE with Vgsoff of 0.6, 1.2 and 1.8
Capercody's method showed the Vgsoff as 0.593, 1.203 and 1.781 which is close enough since the readings depend upon
A) What do we consider as a fully pinched off FET (1M or 10M or 100Meg or 10000 meg of Rds)
B) What is the voltage between Source and Drain
In the Rockman Compressor, the clamp has to be a little bit less than the Vgsoff
- caspercody
- Resistor Ronker
Thank you for verifying that this will work!!!
- caspercody
- Resistor Ronker
Here is the link to the article where I found the testing means for VGS off. It also has a circuit for testing more values of a JFET, I wonder if this is similar to the DCA meter you are using?
I do not know what the (10K) or (10M) selection for SW1 do for reading VGS off (in the article)?
https://stompville.co.uk/?p=112
I do not know what the (10K) or (10M) selection for SW1 do for reading VGS off (in the article)?
https://stompville.co.uk/?p=112
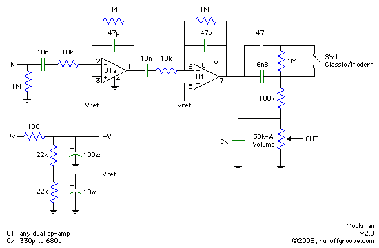
I decided to have a brief look at the MOCKMAN ver 2 schematic at http://www.runoffgroove.com/mm2.html, using LTSPICE.

Here is the SPICE graph of the Rockman X100 "Complex Filter" that is considered by many to be the first Cab Sim for maybe the first Amp in a Box in guitar electronics history

and here is the Frequency curve of the MOCKMAN :

Please draw your own conclusions about the similarity of these two circuits.

Here is the SPICE graph of the Rockman X100 "Complex Filter" that is considered by many to be the first Cab Sim for maybe the first Amp in a Box in guitar electronics history

and here is the Frequency curve of the MOCKMAN :

Please draw your own conclusions about the similarity of these two circuits.
We have been working on the Rockman project for last 4 months or so.
We now have much better understanding of the tricky compressor part and how to choose correct FET and set it up properly.
One of the approaches we had is to make a SPICE model of the compressor
and adjust the factory adjustable parts to match the actual readings we took from a real X100 compressor (Thanks to Pedro for the hard work)
We found that it was very easy to adjust the factory adjustable parts on the SPICE simulation to get a response that is extremely close in shape and value as the actual readings from a real X100
and we found that we could take almost any FET within a big range, adjust the factory parts and get the same final response.
However this only matches one X100 that we measured very well. We need more real data from more X100, so that we can study what were their factory settings.
REMEMBER : Copying the Rockman compressor schematic and getting some compression IS VERY DIFFERENT THAN setting up compressor as per Tom's standard for threshold, ratio, knee shape, gain
If you get the compression wrong, you will feed wrong level of signals to the next stage. We all know that the amount of distortion depends upon the level of signal that is fed to the gain stage. If the compressor is wrongly set up, the distortion will get wrong level of signal. We will get some compression and some distortion, but not the ROCKMAN compression and distortion.
We now have much better understanding of the tricky compressor part and how to choose correct FET and set it up properly.
One of the approaches we had is to make a SPICE model of the compressor
and adjust the factory adjustable parts to match the actual readings we took from a real X100 compressor (Thanks to Pedro for the hard work)
We found that it was very easy to adjust the factory adjustable parts on the SPICE simulation to get a response that is extremely close in shape and value as the actual readings from a real X100
and we found that we could take almost any FET within a big range, adjust the factory parts and get the same final response.
However this only matches one X100 that we measured very well. We need more real data from more X100, so that we can study what were their factory settings.
REMEMBER : Copying the Rockman compressor schematic and getting some compression IS VERY DIFFERENT THAN setting up compressor as per Tom's standard for threshold, ratio, knee shape, gain
If you get the compression wrong, you will feed wrong level of signals to the next stage. We all know that the amount of distortion depends upon the level of signal that is fed to the gain stage. If the compressor is wrongly set up, the distortion will get wrong level of signal. We will get some compression and some distortion, but not the ROCKMAN compression and distortion.
Frequency response of input and output of the X100 compressor in DIST mode and EDGE mode (Not the total response of the pedal, its only the response of the compressor)

EDGE mode has a serious bass cut/treble boost filter before entering the compressor. This is normally done to avoid overloading the compressor with high energy bass signals. In EDGE mode, the compressor itself has flat frequency response so the output frequency response is same shape as input frequency response, shifted up by the gain of the compressor.
Normally, the bass that has been taken out is restored in later stages
As compared to EGDE mode, DIST has a big mid boost filter at 1Khz. This is before entering the compressor stage. There is still a very high bass cut. In DIST mode, the compressor itself has flat frequency response so the output frequency response is same shape as input frequency response, shifted up by the gain of the compressor.
The mid boost in DIST mode is so much, that the compressor also distorts the mids but does not distort the bass. This adds to the flavour of that particular sound. This is one of the reasons that other clones were so off the track !!!

EDGE mode has a serious bass cut/treble boost filter before entering the compressor. This is normally done to avoid overloading the compressor with high energy bass signals. In EDGE mode, the compressor itself has flat frequency response so the output frequency response is same shape as input frequency response, shifted up by the gain of the compressor.
Normally, the bass that has been taken out is restored in later stages
As compared to EGDE mode, DIST has a big mid boost filter at 1Khz. This is before entering the compressor stage. There is still a very high bass cut. In DIST mode, the compressor itself has flat frequency response so the output frequency response is same shape as input frequency response, shifted up by the gain of the compressor.
The mid boost in DIST mode is so much, that the compressor also distorts the mids but does not distort the bass. This adds to the flavour of that particular sound. This is one of the reasons that other clones were so off the track !!!