Boss OS-2 Self Oscillating
I bought a broken Boss OS-2 and repaired it (I thought) by replacing the M5218AL op-amp. Everything appears to work as it should, except that with a guitar cable plugged in to the input with the guitar unplugged it produces a high pitched squeal, which I assume must be some kind of self oscillation. With the guitar plugged in it is fine.
The squeal is present only with the effect engaged, happens on battery or with AC adapter and the frequency of the squealing decreases as the Drive control is increased.
I can't find anything else obviously wrong and presume that this is not standard behaviour (I've never owned one before). Any ideas what might be causing this?
The squeal is present only with the effect engaged, happens on battery or with AC adapter and the frequency of the squealing decreases as the Drive control is increased.
I can't find anything else obviously wrong and presume that this is not standard behaviour (I've never owned one before). Any ideas what might be causing this?
- mauman
- Resistor Ronker
No reason for concern if it works OK with a guitar or another pedal connected to the input.
Why? It's not unusual to get strange behavior when you operate a device outside the design parameters. Guitar pickups have resistance and inductance, which combined with the cable capacitance make up a characteristic impedance that the Boss designers anticipated from the device upstream. Same with another pedal upstream rather than a guitar, there's a characteristic output impedance. With a cable plugged into the Boss input and nothing on the other end (I'd call that unterminated), you have capacitance but little else, which is outside the design specs. Ergo, strange noises. Similarly, if you plug a guitar cable into your amp without a guitar and crank up the volume, you'll get noises you wouldn't hear otherwise. You could design a pedal to be quiet when confronted with an unterminated input cable, but there's no compelling reason to spend the time to do that.
Why? It's not unusual to get strange behavior when you operate a device outside the design parameters. Guitar pickups have resistance and inductance, which combined with the cable capacitance make up a characteristic impedance that the Boss designers anticipated from the device upstream. Same with another pedal upstream rather than a guitar, there's a characteristic output impedance. With a cable plugged into the Boss input and nothing on the other end (I'd call that unterminated), you have capacitance but little else, which is outside the design specs. Ergo, strange noises. Similarly, if you plug a guitar cable into your amp without a guitar and crank up the volume, you'll get noises you wouldn't hear otherwise. You could design a pedal to be quiet when confronted with an unterminated input cable, but there's no compelling reason to spend the time to do that.
- The G
- Grease Monkey
If your input jack has normally closed switches which open when you plug in a cable, you could connect the tip switch to the ground Vref (+4.5V, Vcc/2) so it will ground the input when nothing connected.
Thanks for the replies (sorry for the delay I didn't get notified of responses). I did think about grounding the input jack, but the problem occurs when there is a cable plugged in with nothing at the other end. Also, the power is cut off anyway when the input jack is not present.
I agree that it isn't a major problem, but I find it surprising as I've not come across another pedal that does that (not that I have vast experience). I wondered whether it was common to all OS-2s - has anyone else ever experienced this? I'm almost tempted to buy another one just to check.
Whilst the problem is not major, I'm quite interested in why it might happen and if there are any ways to modify the pedal to prevent it - for expanding my analogue electronics understanding more than any actual usage reasons.
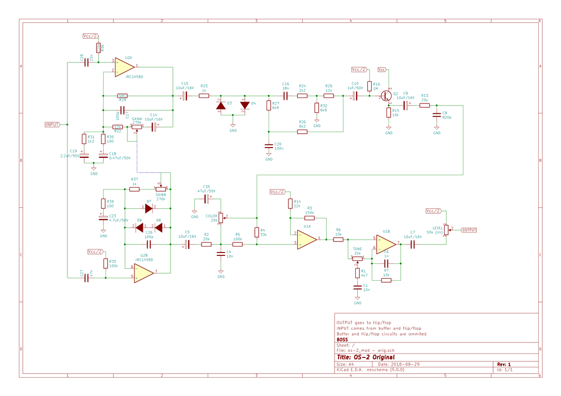
Here's the schematic in case anyone can help to explain why it might happen.

I agree that it isn't a major problem, but I find it surprising as I've not come across another pedal that does that (not that I have vast experience). I wondered whether it was common to all OS-2s - has anyone else ever experienced this? I'm almost tempted to buy another one just to check.
Whilst the problem is not major, I'm quite interested in why it might happen and if there are any ways to modify the pedal to prevent it - for expanding my analogue electronics understanding more than any actual usage reasons.
Here's the schematic in case anyone can help to explain why it might happen.

- deltafred
- Opamp Operator
I've gotta ask, why are you wanting to run it with an open ended cable plugged in? It is a considered very bad practice to most* musicians and a hanging offence to the sound guys that I know.
The cause will be a combination of -
High input impedance.
High gain.
No loading of the high impedance input from the guitar (or previous pedal).
Internal wiring and layout.
As pedals are not supposed to be operated this way it is possible that the designer didn't even know that it does this.
*There are always a few who don't seem to understand that plugging cables in the wrong order risks damaging your speakers and/or amp.
Politics is the art of so plucking the goose as to obtain the most feathers with the least squawking. - R.G. 2011
Jeez, she's an ugly bastard, she makes my socks hurt. I hope it's no ones missus here. - Ice-9 2012
Jeez, she's an ugly bastard, she makes my socks hurt. I hope it's no ones missus here. - Ice-9 2012
Yes, you're right, this isn't something that I _want_ to be doing - It just seems unusual to me that if I unplug my guitar with the effect on I get major squealing. I'm just interested from an electronics point of view why it happens and ways to prevent it by altering the circuit from an academic perspective. Additionally, as this was a pedal that I repaired, it is possible that there is still something wrong with it and maybe other OS-2 pedals don't act in the same way.
- deltafred
- Opamp Operator
I see now.frexle wrote: ↑25 Nov 2020, 14:22 Yes, you're right, this isn't something that I _want_ to be doing - It just seems unusual to me that if I unplug my guitar with the effect on I get major squealing. I'm just interested from an electronics point of view why it happens and ways to prevent it by altering the circuit from an academic perspective. Additionally, as this was a pedal that I repaired, it is possible that there is still something wrong with it and maybe other OS-2 pedals don't act in the same way.
Politics is the art of so plucking the goose as to obtain the most feathers with the least squawking. - R.G. 2011
Jeez, she's an ugly bastard, she makes my socks hurt. I hope it's no ones missus here. - Ice-9 2012
Jeez, she's an ugly bastard, she makes my socks hurt. I hope it's no ones missus here. - Ice-9 2012
- plush
- Cap Cooler
Hey, it is not supposed to oscillate under described conditions.
IMO you should check input buffer stage. It may be faulty.
Do you have a scope?
Also, placing small 100-200pf cap to ground after 10k input resistor might also solve the issue.
IMO you should check input buffer stage. It may be faulty.
Do you have a scope?
Also, placing small 100-200pf cap to ground after 10k input resistor might also solve the issue.
- plush
- Cap Cooler
I'd start with turning AC coupling on your scope, setting probe to x10 and probing on those points (w/ your cord plugged and fx in active and bypass mode)
Also, do check your cord for possible shorts. In some cords, there is additional black carbon-PVC sub-shielding (electrostatic shielding), right under the copper braid. In no case it should contact the signal wire.

Scope looks like:

With effect on

With effect off
Yellow is at R34 and Blue is at R40
Perhaps the moral of the story is to use long and cheap cables!
When I first noticed the problem I was using a good quality Klotz cable, capacitance 143pF. When trying to diagnose the problem I was using a patch cable, which, of course, has an even lower capacitance, in this case 54pF. Plugging in a bog standard guitar cable with capacitance of 289pF meant that the problem pretty much went away. A very cheap cable of capacitance 543pF cured the problem completely. Adding the extra capacitor after the 10k input resistor as suggested made a difference - 150pF meant that the Klotz cable was quieter, but still squealed at max drive and level.

With effect on

With effect off
Yellow is at R34 and Blue is at R40
Perhaps the moral of the story is to use long and cheap cables!
When I first noticed the problem I was using a good quality Klotz cable, capacitance 143pF. When trying to diagnose the problem I was using a patch cable, which, of course, has an even lower capacitance, in this case 54pF. Plugging in a bog standard guitar cable with capacitance of 289pF meant that the problem pretty much went away. A very cheap cable of capacitance 543pF cured the problem completely. Adding the extra capacitor after the 10k input resistor as suggested made a difference - 150pF meant that the Klotz cable was quieter, but still squealed at max drive and level.
- mauman
- Resistor Ronker
Bravo!
Congrats for persisting until you found an answer to your question, in the face of advice to the contrary, including mine.
Root cause analysis = asking "why" as many times as necessary.
- plush
- Cap Cooler
Hey, can you also probe the gate of jfet, just for reference, please?
Yep, Q04 is oscillating and this whole mess is being amplified by the gain stage.
Still, 150pf after 10k is roughly 110Khz cutoff, which is pretty low for your typical jfet to start oscillating. I'd assume that Q04 is faulty. Or maybe not. Still, Input decoupling cap is a musthave.
Just for fun I replaced Q4 (2SK184) with a 2SK170 which was the nearest sort of thing I had and no real change.

(Different cable this time, the Klotz with full drive, just in case the frequency looks different).
A couple of probably basic, but not for me, questions are why does Q4 oscillate? And why does increasing the drive decrease the frequency of the oscillation?

(Different cable this time, the Klotz with full drive, just in case the frequency looks different).
A couple of probably basic, but not for me, questions are why does Q4 oscillate? And why does increasing the drive decrease the frequency of the oscillation?
This thread is somewhat old, but I write to say that the schematic at the beginning is wrong. It was extracted from my blog, and recently user Jimilee discovered a mistake in it. Pin 2 of color pot is connected to vcc/2. Below you can find new updated schematic:


Hi, I don't know if it's the same problem.
I have one with the Marshall tones mod from Wampler. One day I noticed the noise and I thought it was because of the modification.
After undoing it the noise continued and in the end I realised that the cause was the C22 capacitor.
When I touched it with my finger the oscillation changed and if I moved it away from the ic, the noise disappeared.
I changed the capacitor for another of the same value and the noise is gone.
I have one with the Marshall tones mod from Wampler. One day I noticed the noise and I thought it was because of the modification.
After undoing it the noise continued and in the end I realised that the cause was the C22 capacitor.
When I touched it with my finger the oscillation changed and if I moved it away from the ic, the noise disappeared.
I changed the capacitor for another of the same value and the noise is gone.
- Manfred
- Tube Twister
Information
- Posts: 1848
- Joined: 04 Apr 2009, 23:42
- Has thanked: 1597 times
- Been thanked: 1300 times
I had that oscillation problem with a BOSS-SD1.
I added resistor R0 and capacitor C0 at the input, then the problem was gone.
I added resistor R0 and capacitor C0 at the input, then the problem was gone.
We’ve been unable to completely trace the pedal if anyone has one and wants to give it a shot. Short of the color pot being connected to vcc2, we haven’t been able to figure it out. I’ve made a couple of different versions of the board, but it doesn’t sound exactly right.

