Smart People Factory - Red Threat  [traced]

General documentation, gut shot, schematic links, ongoing circuit tracing, deep thoughts ... all about boutique stompboxes.
User avatar
Matlevo12
Breadboard Brother
Information
Posts: 68
Joined: 06 Jul 2019, 06:33
Has thanked: 25 times
Been thanked: 54 times

Post by Matlevo12 »

Hi,

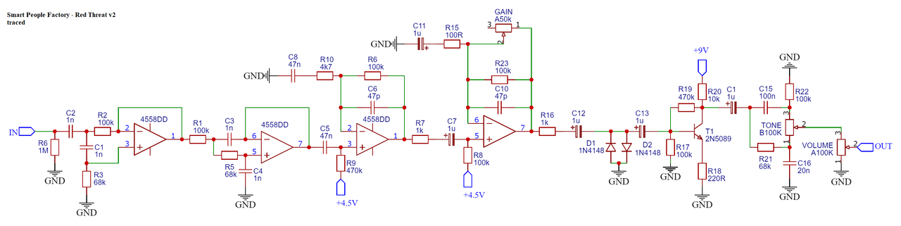
I spent a few days with this pedal and took the opportunity to trace it. Didn't triple check but this time I didn't do it at 2 in the morning so it should be alright !
I don't know if it's a clone or modded clone of something existing, but it'll sure remove the wallpaper of your house in a minute if you want it.
It's LOUD, has TONS OF GAIN, and of course, is very noisy !

Image

Image

Image

User avatar
Manfred
Tube Twister
Information
Posts: 1848
Joined: 04 Apr 2009, 23:42
Has thanked: 1597 times
Been thanked: 1300 times

Post by Manfred »

I am intending to make a PCB clone, so my question.
What are the dimensions of the PCB?

User avatar
Matlevo12
Breadboard Brother
Information
Posts: 68
Joined: 06 Jul 2019, 06:33
Has thanked: 25 times
Been thanked: 54 times

Post by Matlevo12 »

Manfred wrote: 12 Mar 2022, 09:08 I am intending to make a PCB clone, so my question.
What are the dimensions of the PCB?
The enclosure is a 1590bb, I don't have the pedal with me anymore. It could be improved I think, there were 2 bridges for the ground traces, and the components far away from each other. I don't know about breadboard, but on a proper pcb I think it could fit on a 125B with mounted pots.

User avatar
Manfred
Tube Twister
Information
Posts: 1848
Joined: 04 Apr 2009, 23:42
Has thanked: 1597 times
Been thanked: 1300 times

Post by Manfred »

The enclosure is a 1590bb, I don't have the pedal with me anymore. It could be improved I think, there were 2 bridges for the ground traces, and the components far away from each other. I don't know about breadboard, but on a proper pcb I think it could fit on a 125B with mounted pots
Thanks!
That's a pity, but no problem, I can scale the PCB another way.

User avatar
Matlevo12
Breadboard Brother
Information
Posts: 68
Joined: 06 Jul 2019, 06:33
Has thanked: 25 times
Been thanked: 54 times

Post by Matlevo12 »

I might try and make one with easyeda one of these day, if you're interested.

Does anyone has an idea where the circuit might come from ?

User avatar
ppluis0
Diode Debunker
Information
Posts: 885
Joined: 14 Jul 2010, 18:33
Location: Argentina
Has thanked: 121 times
Been thanked: 278 times

Post by ppluis0 »

The first and second op-amp stages are referred to ground instead to be biased at 4.5V ??? :scratch:

User avatar
Matlevo12
Breadboard Brother
Information
Posts: 68
Joined: 06 Jul 2019, 06:33
Has thanked: 25 times
Been thanked: 54 times

Post by Matlevo12 »

ppluis0 wrote: 13 Mar 2022, 04:52 The first and second op-amp stages are referred to ground instead to be biased at 4.5V ??? :scratch:
Yep.

User avatar
Manfred
Tube Twister
Information
Posts: 1848
Joined: 04 Apr 2009, 23:42
Has thanked: 1597 times
Been thanked: 1300 times

Post by Manfred »

Here is the preview of the PCB Clone layout, now I will insert the identifiers and values of the components.
The dimensions of the PCB are 3.4 x 2.2 inches.
SmartPeopleFactoryRedLayout.JPG

User avatar
Manfred
Tube Twister
Information
Posts: 1848
Joined: 04 Apr 2009, 23:42
Has thanked: 1597 times
Been thanked: 1300 times

Post by Manfred »

I made this PCB clone according to the photos.
Thanks to Matlevo12 for tracing and drawing the schematic.
There are differences between the values printed on the PCB.
C1 and C3 have the value 1nf in the schematic and 10nF on the PCB, C6 and C10 have the value 47pF in the schematic and 470pF on the PCB.
The identifier C16 appears twice on the PCB, for the 100uF electrolyte and for the 20n foil.
I renamed the 20n folie to C17.
I redrew the schematic adding the missing components.
Smart People Factory Red Threat Layout.JPG
Smart People Factory Red Threat Schematic.jpg
Ready-to-Print PDF-files: Sprint-Layout6.0 file:
Smart People FactoryRed Threat PCB Layout.zip
(33.72 KiB) Downloaded 62 times

User avatar
Lithium_Grim
Breadboard Brother
Information
Posts: 85
Joined: 21 Apr 2013, 08:45
Location: Holland
Has thanked: 26 times
Been thanked: 36 times
Contact:

Post by Lithium_Grim »

Manfred wrote: 17 Mar 2022, 23:06 I made this PCB clone according to the photos.
Thanks to Matlevo12 for tracing and drawing the schematic.
There are differences between the values printed on the PCB.
C1 and C3 have the value 1nf in the schematic and 10nF on the PCB, C6 and C10 have the value 47pF in the schematic and 470pF on the PCB.
The identifier C16 appears twice on the PCB, for the 100uF electrolyte and for the 20n foil.
I renamed the 20n folie to C17.
I redrew the schematic adding the missing components.
Why did you leave out the negativ feedback on the second stage?
I only give negativ feedback and y'all love it!

User avatar
Manfred
Tube Twister
Information
Posts: 1848
Joined: 04 Apr 2009, 23:42
Has thanked: 1597 times
Been thanked: 1300 times

Post by Manfred »

Thanks for your hint.
Sorry, I just forgot about the NFB connection.
I have fixed the error in the schematic.
Backup_of_Smart People Factory Red Threat Schematic corrected.jpg
Last edited by Manfred on 03 Apr 2022, 12:56, edited 1 time in total.

User avatar
Lithium_Grim
Breadboard Brother
Information
Posts: 85
Joined: 21 Apr 2013, 08:45
Location: Holland
Has thanked: 26 times
Been thanked: 36 times
Contact:

Post by Lithium_Grim »

I only give negativ feedback :mrgreen:
I only give negativ feedback and y'all love it!

User avatar
Manfred
Tube Twister
Information
Posts: 1848
Joined: 04 Apr 2009, 23:42
Has thanked: 1597 times
Been thanked: 1300 times

Post by Manfred »

Lithium_Grim wrote: 01 Apr 2022, 05:21 I only give negativ feedback :mrgreen:
According to your motto:
I only give negative feedback and y'all love it!
Yes, I love it too. :thumbsup

User avatar
ppluis0
Diode Debunker
Information
Posts: 885
Joined: 14 Jul 2010, 18:33
Location: Argentina
Has thanked: 121 times
Been thanked: 278 times

Post by ppluis0 »

I'm still intrigued about the fact that IC1a and IC1b doesn't have reference to 4.5 Vcc

How this two stages can work properly ?

User avatar
Manfred
Tube Twister
Information
Posts: 1848
Joined: 04 Apr 2009, 23:42
Has thanked: 1597 times
Been thanked: 1300 times

Post by Manfred »

ppluis0 wrote: 01 Apr 2022, 11:24 I'm still intrigued about the fact that IC1a and IC1b doesn't have reference to 4.5 Vcc

How this two stages can work properly ?
I drew the schematic according to the PCB, there are indeed no biasing resistors to half the supply voltage.
I ran a circuit simulation with a sinusoidal input voltage at 1kHz.
The circuit works, but, only up to an input sine voltage of 4.2Vpeak-to-peak, after that the sine signal at the output of OP-Amp 1 starts to deform.
I have inserted the biasing, the output signal remains undistorted up to an input sine voltage of 28.8 Vpeak-to-peak.
I think the missing of the biasing is a design error, this was probably not noticed since the output signal of the guitar never reaches 4.2 Vpeak-to-peak.

User avatar
Manfred
Tube Twister
Information
Posts: 1848
Joined: 04 Apr 2009, 23:42
Has thanked: 1597 times
Been thanked: 1300 times

Post by Manfred »

Edit!
I edited the last schematic above, capacitor C9 for half voltage was missing.

User avatar
Manfred
Tube Twister
Information
Posts: 1848
Joined: 04 Apr 2009, 23:42
Has thanked: 1597 times
Been thanked: 1300 times

Post by Manfred »

I ran another simulation of the first two op-amp stages, putting only the base of R3 (68k) to +V1/2 insteed to ground.
The circuit now works properly.
A further bias resistor to the +input pin 5 of is not necessary, since this is now connected via R1 and R5 to the output pin 1 at about 4.5 volts DC,
and thereby to pin 7 as well.
At pin 1 and pin 7 were before the modifikation of the reference point a DC voltage of about 0V to measure.
I modified the layout and moved R3 so that the lower lead is now at +V1/2.
R1 appears two times on the original PCB, I renamed the Jumper to R11.
Backup_of_Smart People Factory Red Threat Schematic V2.jpg
Smart People Factory Red Threat Layout V2.JPG
Smart People Factory Layout Mod Detail.jpg
Ready-to-Print PDF-files: SprintLayout6.0-file:
Smart People FactoryRed Threat PCB Layout V2.zip
(33.77 KiB) Downloaded 50 times

User avatar
Manfred
Tube Twister
Information
Posts: 1848
Joined: 04 Apr 2009, 23:42
Has thanked: 1597 times
Been thanked: 1300 times

Post by Manfred »

Thanks Jose for taking a closer look at the circuit and finding the circuit fault. :thumbsup

User avatar
ppluis0
Diode Debunker
Information
Posts: 885
Joined: 14 Jul 2010, 18:33
Location: Argentina
Has thanked: 121 times
Been thanked: 278 times

Post by ppluis0 »

Manfred wrote: 04 Apr 2022, 06:45 Thanks Jose for taking a closer look at the circuit and finding the circuit fault. :thumbsup
Hi Manfred,

I always knew that circuits with single polarity powered op amps had to be referenced to an intermediate voltage.

That's why the diagram for this pedal had me confused.

I take this opportunity to congratulate you once again for your excellent work drawing printed circuits :worship:

Cheers,
Jose

User avatar
Matlevo12
Breadboard Brother
Information
Posts: 68
Joined: 06 Jul 2019, 06:33
Has thanked: 25 times
Been thanked: 54 times

Post by Matlevo12 »

Hi.
Sorry i lost track... was there something wrong with what I traced?

Post Reply