DSM & Humboldt Simplifier

General documentation, gut shot, schematic links, ongoing circuit tracing, deep thoughts ... all about boutique stompboxes.
User avatar
Saruman
Degoop Doctor
Information
Posts: 73
Joined: 19 Jun 2009, 17:41
Location: Russia
Been thanked: 145 times

Post by Saruman »

Image

Image

Image

Hi! I have an interesting device. I started working on drawing his schematic. Everything is clear. Give me time and I'll draw a diagram. If someone already has a scheme, we will cooperate. :horsey:

User avatar
Saruman
Degoop Doctor
Information
Posts: 73
Joined: 19 Jun 2009, 17:41
Location: Russia
Been thanked: 145 times

Post by Saruman »

Image

User avatar
smanq
Information
Posts: 15
Joined: 05 Sep 2007, 14:47
Has thanked: 3 times
Been thanked: 2 times

Post by smanq »

Any news?
Looking at the posted image, I've completed presence & resonance stage with component values. I've also slightly redrawn the left part of the tube switching: when the 2 switches are open, the EL34 is selected.

Image

User avatar
Saruman
Degoop Doctor
Information
Posts: 73
Joined: 19 Jun 2009, 17:41
Location: Russia
Been thanked: 145 times

Post by Saruman »

Image

I removed each capacitor from the board and measured it. The headphone amplifier is made on MAX9722 and is not of interest. The balanced outputs scheme is standard.

User avatar
temol
Solder Soldier
Information
Posts: 199
Joined: 25 Feb 2017, 20:58
Has thanked: 22 times
Been thanked: 208 times

Post by temol »

Some screenshots from the ltspice simulation. All the switches in the middle position. Gain pot - 250k, mic position 50k, presence and resonance @ 1/2.

Image Image Image

Image Image Image

Image Image Image

All of the above in a single view.
Image

User avatar
jhergonz
Breadboard Brother
Information
Posts: 120
Joined: 29 Mar 2018, 06:28
my favorite amplifier: Mesa Boogie and Soldano SLO100
Location: Earth
Has thanked: 110 times
Been thanked: 20 times

Post by jhergonz »

can someone reupload the photos? seems like they're broken.

User avatar
TheKoala
Information
Posts: 13
Joined: 15 Dec 2019, 17:40
Has thanked: 1 time
Been thanked: 24 times

Post by TheKoala »

Do we know for sure that Ly-Rock's simplifier is the same as the original ?
I mean, it wouldn't be a surprise but maybe there are differences ?

User avatar
Saruman
Degoop Doctor
Information
Posts: 73
Joined: 19 Jun 2009, 17:41
Location: Russia
Been thanked: 145 times

Post by Saruman »

Hi! I don't have the original, it is very expensive in Russia. But this device shows the basic meaning of the scheme. I modified the circuit for my needs by adding a more detailed simulation of the speakers and replaced the preamp. Many of the ideas of the schematic are original and proved to be very useful.

My dream is to draw a schematic of "origin effects revivaldrive compact", but this device costs even more, and copies are not being made yet.

User avatar
temol
Solder Soldier
Information
Posts: 199
Joined: 25 Feb 2017, 20:58
Has thanked: 22 times
Been thanked: 208 times

Post by temol »

Saruman - what modifications did you incorporate into a speaker sim?

What's after the 250p cap? Balanced output?

User avatar
Saruman
Degoop Doctor
Information
Posts: 73
Joined: 19 Jun 2009, 17:41
Location: Russia
Been thanked: 145 times

Post by Saruman »

What's after the 250p cap? Balanced output? - YES!

What modifications did you incorporate into a speaker sim? - Exact imitation JENSEN C 12 N-16 and 4x12 Celestion Vintage 30

User avatar
Dsmnoisemaker
Information
Posts: 11
Joined: 21 Nov 2018, 15:14
Been thanked: 12 times

Post by Dsmnoisemaker »

The ly rock is a ripoff of the first batch.
I have changed a lot of stuff since then, but the structure is mostly the same.

User avatar
TheKoala
Information
Posts: 13
Joined: 15 Dec 2019, 17:40
Has thanked: 1 time
Been thanked: 24 times

Post by TheKoala »

Hi DSM, seeing a reply from you even "confirming" the copy is sad indeed ! Hopefully, this won't affect business much. Your pedal is an incredible and very pratical piece of gear !
Do you have any idea where they got the schematics and layout ? I have a Walrus Julianna clone of theirs, wanted to see how it was built, the layout looks like an exact copy of Walrus's. Obviously they could've just recreated it by reproducing the same exact layout, but I'm also thinkingna PCB manufacturer may have leaked it.

User avatar
Dsmnoisemaker
Information
Posts: 11
Joined: 21 Nov 2018, 15:14
Been thanked: 12 times

Post by Dsmnoisemaker »

TheKoala wrote: 29 Jun 2022, 06:30 Hi DSM, seeing a reply from you even "confirming" the copy is sad indeed ! Hopefully, this won't affect business much. Your pedal is an incredible and very pratical piece of gear !
Do you have any idea where they got the schematics and layout ? I have a Walrus Julianna clone of theirs, wanted to see how it was built, the layout looks like an exact copy of Walrus's. Obviously they could've just recreated it by reproducing the same exact layout, but I'm also thinkingna PCB manufacturer may have leaked it.
At first we thought it was a leak from the pcb fab. But there were some slight differences with our design. Probably it was a chinese distributor that we sent some samples from our first batch (that had some errors we had to correct by hand) . The pcb was probably x-rayed and traced. So far it has not affected us too much, and we know it's something that happens when a product is successful, so it was kind of flattering and disgusting at the same time. The chinese knockoff sometimes even works as a gateway for users to get our original stuff..the current version sounds much better than that old one, and the DLX is incredible (and the most complex thing I've ever designed).
We try to keep launching new stuff as often as possible to keep up with rippofs, too. We have now the Silver linings, the clearcomp, and soon we will be launching another one.

It was a bit different with the omnicabsim tracing, since it was my only source of income and i was struggling, so it hurt more.

User avatar
temol
Solder Soldier
Information
Posts: 199
Joined: 25 Feb 2017, 20:58
Has thanked: 22 times
Been thanked: 208 times

Post by temol »

Saruman - I have a question about diodes in feedback loop of the first opamp. Are these LEDs with such low forward voltage? 0.7V is rather unusual for a LED. I'm not sure if I've seen a LED with Vf lower than 1.7V (more or less).

User avatar
Saruman
Degoop Doctor
Information
Posts: 73
Joined: 19 Jun 2009, 17:41
Location: Russia
Been thanked: 145 times

Post by Saruman »

Yes, these are not LEDs. I soldered them out and measured. 0.7V
Image

User avatar
temol
Solder Soldier
Information
Posts: 199
Joined: 25 Feb 2017, 20:58
Has thanked: 22 times
Been thanked: 208 times

Post by temol »

Saruman - I have some questions. Can you please check private messages?

User avatar
Saruman
Degoop Doctor
Information
Posts: 73
Joined: 19 Jun 2009, 17:41
Location: Russia
Been thanked: 145 times

Post by Saruman »

Send /return - are OPAMP buffered.
switching wiring for the "power tubes" - Everything is right. This is a correction of the upper frequencies.
There are only 9 volts everywhere.

User avatar
temol
Solder Soldier
Information
Posts: 199
Joined: 25 Feb 2017, 20:58
Has thanked: 22 times
Been thanked: 208 times

Post by temol »

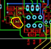
Thank you for the reply. So here's another one - on a drawing of a pcb there's a 3n3 cap - circled on a pic below. Looks like it's in series with 2k2.
Also, power tubes - what kind of a switch is this? on/off/on (in the unit that you traced)? I'm puzzled a little bit because order of the switching on the schematic does not match the enclosure.
Schematic - 6L6, EL34, KT88 vs enclosure - EL34, 6L6, KT88
Image

User avatar
Saruman
Degoop Doctor
Information
Posts: 73
Joined: 19 Jun 2009, 17:41
Location: Russia
Been thanked: 145 times

Post by Saruman »

on the PCB, the switch is off/on(connects off and on)/on1 (connects on and on1). On the diagram I drew an on/off/on switch. As in the first editions of this device.

User avatar
Oloorin
Information
Posts: 12
Joined: 17 Apr 2011, 15:05
Has thanked: 1 time
Been thanked: 15 times

Post by Oloorin »

Have you traced what does the "spread" switch do?

Post Reply