Page 1 of 1
Supreaux Deux Switch in Circuit?
Posted: 12 Apr 2023, 22:34
by Olam
Hello Everyone,
I have been lurking here many years, actually thought I had registered, but anyhow, here I am.
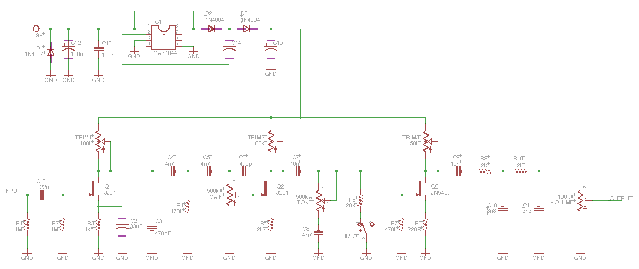
I'm building this version of the ROG Supreaux Deux. I see there is a Hi-Lo switch there, what is this for?, saturation or EQ?
thanks!

Re: Supreaux Deux Switch in Circuit?
Posted: 12 Apr 2023, 23:34
by modman
Hi Olam, welcome to the forum...
I think that it is a low/high gain switch. You don't need the switch: just see what you like best a) R6 connected to ground; or b) R6 unconnected to ground, unmounted... I guess the latter setup will provide more gain. But this is not the problem with these old jfet amp simulators with trimmers: the problem is getting the fets to bias right and stay biased. You may need to switch out different fets (even of the same type) to get it to work.
Hope this helps... but have a look at Baja's amp simulators in the project folders...
Re: Supreaux Deux Switch in Circuit?
Posted: 13 Apr 2023, 02:55
by Olam
Thanks, yes I have good real J201's and 5457, tested and picked from the lot, so it should be good!
Thanks for the response, I will now go ahead with the build, using perf board, point to point.