Soul Sonic - Crackle NOT Okay! [documentation]
- Gila_Crisis
- Resistor Ronker
Information
i was thinking, instead of the two 2.2M resistors, why not put there a double 10M pot with 1M resistors in series. this way you can change the biasing of the circuit ad its frequencies response
Zwischen Ordnung und Chaos fangt die Musik an
- soulsonic
- Old Solderhand
Information
I just found some 10M linear pots for cheap here:
http://www.allelectronics.com/make-a-st ... T/-/1.html
With one of these, you could use 10M for the bias resistors and I'm assuming you'd get something extremely close to the SHO in overall characteristics.
I mean, it's close anyway, but now you'd be even closer.
http://www.allelectronics.com/make-a-st ... T/-/1.html
With one of these, you could use 10M for the bias resistors and I'm assuming you'd get something extremely close to the SHO in overall characteristics.
I mean, it's close anyway, but now you'd be even closer.
"Analog electronics in music is dead. Analog effects pedal design is a dead art." - Fran
- soulsonic
- Old Solderhand
Information
I think it would be much easier to have the biasing resistors on switches - like some four position DIP switches that would allow you to select between 500k, 1M, 2M2 and 10M. I think it would sound much better to do it that way than to use a dual pot... you'd just have to be sure to select equal values or the bias would be off... but maybe that would sound cool if it was off-balance a bit.
"Analog electronics in music is dead. Analog effects pedal design is a dead art." - Fran
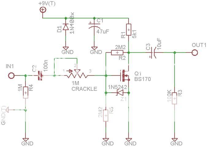
ei guys, I adopted madbean's and soulsonic's ideas. The diode protect (1N400x or 1N5819) is parallel with the power source instead of series connection. One-Mega ohm resistor is added as pop resistor. Will this one work out fine?


- earthtonesaudio
- Transistor Tuner
Yep that looks fine, cacophony. Just one thing to keep in mind, the "parallel" protection diode like you've shown will only protect the circuit from a reverse voltage as long as the diode can handle the full current of the power supply. In this instance the 400x is preferable for it's power handling and there's no reason to use a Schottky diode unless it's a high-power type.
If you over-current this diode with a reverse connected supply, eventually the diode will burn up and then you have no protection. The "series" protection diode has no such problem, but as I'm sure you know the voltage drop is the main drawback.
For series protection without the voltage drop, you can use a PNP with some support circuitry or a P-MOSFET as a switch. There's info on both of these on GEOFEX if you search for "polarity protection."
(A lot of words for an almost trivial concern... rock on!)
If you over-current this diode with a reverse connected supply, eventually the diode will burn up and then you have no protection. The "series" protection diode has no such problem, but as I'm sure you know the voltage drop is the main drawback.
For series protection without the voltage drop, you can use a PNP with some support circuitry or a P-MOSFET as a switch. There's info on both of these on GEOFEX if you search for "polarity protection."
(A lot of words for an almost trivial concern... rock on!)
rocklander wrote:hairsplitting and semantics aren't exactly the same thing though.. we may need two contests for that.
You mean I can't use a Schottky diode in parallel to power source as a diode protect? In diode protect, is it always preferable to use a rectifier diode in parallel to power source and a Schottky diode in series?earthtonesaudio wrote:Yep that looks fine, cacophony. Just one thing to keep in mind, the "parallel" protection diode like you've shown will only protect the circuit from a reverse voltage as long as the diode can handle the full current of the power supply. In this instance the 400x is preferable for it's power handling and there's no reason to use a Schottky diode unless it's a high-power type.
If you over-current this diode with a reverse connected supply, eventually the diode will burn up and then you have no protection. The "series" protection diode has no such problem, but as I'm sure you know the voltage drop is the main drawback.
For series protection without the voltage drop, you can use a PNP with some support circuitry or a P-MOSFET as a switch. There's info on both of these on GEOFEX if you search for "polarity protection."
(A lot of words for an almost trivial concern... rock on!)
- cpm
- Resistor Ronker
looking at datasheets, 1n5819 has a small reverse voltage blocking at ~40v, also a relatively high reverse current leakage at ~1mA, so it's not well suited for that configuration, against the 1n7000 wich has 1000v reverse blocking and reverse leakages in the order of uAcacophony wrote: You mean I can't use a Schottky diode in parallel to power source as a diode protect? In diode protect, is it always preferable to use a rectifier diode in parallel to power source and a Schottky diode in series?
- soulsonic
- Old Solderhand
Information
You shouldn't call the gain control "Crackle" because it doesn't crackle! 
I also think that if you use a parallel reverse protection diode, it's best to use a low-value resistor in series before it... say 10 to 20 ohms. That way you don't get hardly any voltage drop, but the resistor acts as a simple fuse in the case of major faults.
I also think that if you use a parallel reverse protection diode, it's best to use a low-value resistor in series before it... say 10 to 20 ohms. That way you don't get hardly any voltage drop, but the resistor acts as a simple fuse in the case of major faults.
"Analog electronics in music is dead. Analog effects pedal design is a dead art." - Fran
Information
- Posts: 49
- Joined: 05 May 2009, 17:13
- my favorite amplifier: Kustom K 200 A-4 in red
- Completed builds: kay fuzz, clark fuzz, ea tremelo, green ringer, tremelus lune, a few big muffs, fuzz face and factory, sft, woolly mamoth, a bunch of tonebenders and many more that need to be boxed
- Location: philly
- Has thanked: 20 times
just this morning i got around to building the 'crackle not okay'. now i have never played thru a real zvex sho but i built one a while ago and i thought it was a pretty good sounding circuit for what it is. but now after building soulsonics cno sho i can honestly say it blows the sho away. for me the sho was only usable when dimed out. with the cno sho the whole pot range is good all the way thru and even at minimum gain it gives me a slight grit just above unity wheras i didn't get squat out of the sho at min gain. also, i thought the 2n7000's sounded a bit weak and noisy so i went with the bs170 instead and this was a good bit better but i just got some zetex zvn2106a's and these sound best so far out of what i have tried. they seem to have a bit more gain and sound a little better to me. for what it is worth, if zvex had come up with this circuit while 'designing' the sho he would have never went with the original. 'crackle okay' was just bullshit marketing at its best. soul sonic thanks for this great circuit an amazing improvement on the original. later,will
Information
- Posts: 13
- Joined: 10 Oct 2008, 17:48
- my favorite amplifier: fender bassman backface headl
- Completed builds: ts9 to ts8 plus personal mods
anderton´s tube sound plus personal mods
ea trem
bsiab
fuzz face
tone bender 2 knobs
amz fet booster
amz mosfet booster
sho
eternity-son of screamers-snappers - Location: avila spain
great sounding little beast.
i added a 100K output vol pot so I can more control
congratulations
- soulsonic
- Old Solderhand
Information
Anti-Log, "C" taper sounds best to me!Emanuele wrote:Wich taper is best for the 1M pot?
"Analog electronics in music is dead. Analog effects pedal design is a dead art." - Fran
- disorder
- Breadboard Brother
Hey soulsonic I am building a pedal similar to your Four Banger. I am using an LPB - 1, an NPN Rangemaster, MXR MicroAmp, and the SHO. I have built both the original SHO and your Crackle-Not-Okay and want to put one in my multi-boost pedal and I'll just box up the other to keep around separately. Which one would you say "plays" better or stacks better with the other boosts?
- soulsonic
- Old Solderhand
Information
You are probably thinking about the step-by-step tutorial I did of Analogguru's JFET booster.95strat wrote:Hey Soulsonic,
Am I crazy or did you have a photo tutorial of the "Crackle NOT Okay!" on your blog? If so I can't find it. If not I must be dreaming.
"Analog electronics in music is dead. Analog effects pedal design is a dead art." - Fran
- soulsonic
- Old Solderhand
Information
From my experience with the different versions of the Four Banger I've done, I'd say that they both behave nearly the same when stacking with other things.disorder wrote:Hey soulsonic I am building a pedal similar to your Four Banger. I am using an LPB - 1, an NPN Rangemaster, MXR MicroAmp, and the SHO. I have built both the original SHO and your Crackle-Not-Okay and want to put one in my multi-boost pedal and I'll just box up the other to keep around separately. Which one would you say "plays" better or stacks better with the other boosts?
"Analog electronics in music is dead. Analog effects pedal design is a dead art." - Fran
Ahh, that's it. Is it still up?soulsonic wrote:You are probably thinking about the step-by-step tutorial I did of Analogguru's JFET booster.95strat wrote:Hey Soulsonic,
Am I crazy or did you have a photo tutorial of the "Crackle NOT Okay!" on your blog? If so I can't find it. If not I must be dreaming.