Fulltone - OCD [traced]
- jymaze
- Resistor Ronker
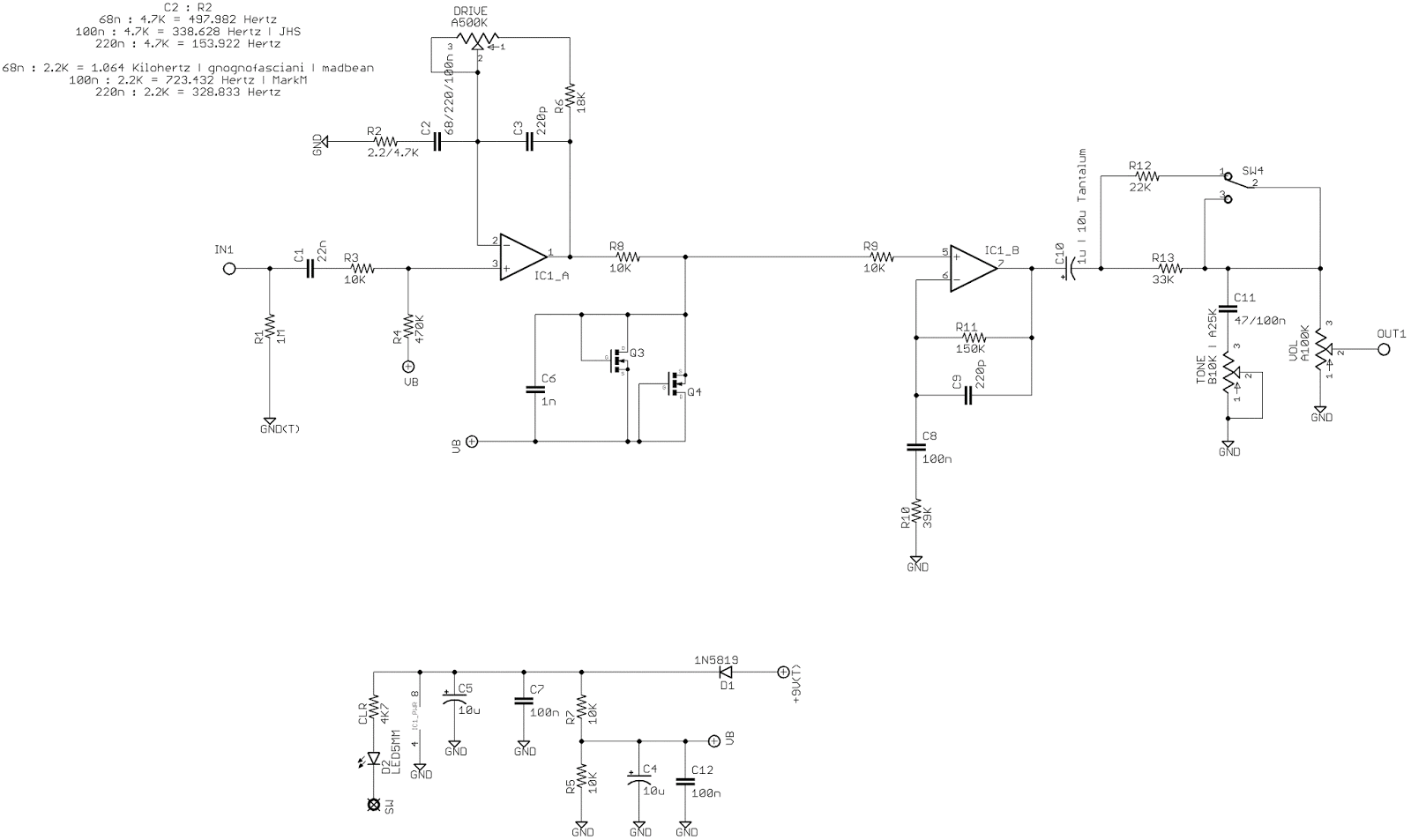
On first intention, just put a jumper instead of the 18k resistor in the first opamp feedback loop (the one in series with the 1Meg pot). The minimum gain will then be merely a slight boost.
- geiristudio
- Breadboard Brother
Alright, I'm gonna try that, thanks!jymaze wrote:On first intention, just put a jumper instead of the 18k resistor in the first opamp feedback loop (the one in series with the 1Meg pot). The minimum gain will then be merely a slight boost.
- ebuprofen
- Breadboard Brother
Information
- Posts: 133
- Joined: 03 Nov 2009, 06:51
- Completed builds: http://ebupro.blogspot.com/
- Location: Estonia
- Has thanked: 12 times
- Been thanked: 12 times
hey guys, what would be a good value for pot instead of 22k resistor in HP mode? so I could adjust the amount of boost? 500kB?
Information
- Posts: 36
- Joined: 20 May 2009, 14:25
- Completed builds: Fuzz Face, Small Stone, Trem Lune, Fet Muff, Big Muff (green), Fuxx Face, Son of Screamer, Rat, Rebote 2.5, Opamp Big Muff, EA Tremolo, Easyvibe, Axis Face Si, Ross Compressor, Ross Distortion, DLS
- Location: Zagreb, Croatia
- Has thanked: 2 times
- Been thanked: 2 times
- Contact:
Trying to find info...
What type of capacitors are use in OCD V4?
Electrolytics are tantalum? All of them? What about the others?
What type of capacitors are use in OCD V4?
Electrolytics are tantalum? All of them? What about the others?
If you scoop, it sounds like poop!
- batteryacidtea
- Breadboard Brother
Theres just one capacitor (one of the 10uF's) is Tantalum, the others are eletrolytics. The tantalum cap is usualy highlighted in the schematics, I don't remember wich one it is, but is easy to find out
- jymaze
- Resistor Ronker
Just a correction to the statement above:
Quote: "There's just one capacitor (one of the 10uF's) is Tantalum, the others are film capacitors."
The big polar capacitors of 10uF or more are electrolytics, except C7 that is tantalum (electrolytic here would be just as good).
Actually tantalum capacitors are the worst thing for signal (huge hysteresis) so even an electrolytic for C7 is better in that respect.
Quote: "There's just one capacitor (one of the 10uF's) is Tantalum, the others are film capacitors."
The big polar capacitors of 10uF or more are electrolytics, except C7 that is tantalum (electrolytic here would be just as good).
Actually tantalum capacitors are the worst thing for signal (huge hysteresis) so even an electrolytic for C7 is better in that respect.
Information
- Posts: 36
- Joined: 20 May 2009, 14:25
- Completed builds: Fuzz Face, Small Stone, Trem Lune, Fet Muff, Big Muff (green), Fuxx Face, Son of Screamer, Rat, Rebote 2.5, Opamp Big Muff, EA Tremolo, Easyvibe, Axis Face Si, Ross Compressor, Ross Distortion, DLS
- Location: Zagreb, Croatia
- Has thanked: 2 times
- Been thanked: 2 times
- Contact:
Hm, I've never actually payed attention to capacitors, I used polypropylene capacitors, does film capacitor means polyester capacitor in this case, and does it really matter? 
If you scoop, it sounds like poop!
- jymaze
- Resistor Ronker
Polyester are the cheapest of films caps so that is what is used usually (versus polypropylene, polycarbonate or polystyrene). It does not matter that much anyway for guitar application, just take the cheapest. At least, I would avoid tantalum for sure.
- batteryacidtea
- Breadboard Brother
I was refering to the polarized ones, now I see I didn't answered the question properly. The pF values are ceramic, the nF values are greenies and the polarized caps are eletrolytic, just C7 (as jymaze stated above) is tantalumjymaze wrote:Just a correction to the statement above:
Quote: "There's just one capacitor (one of the 10uF's) is Tantalum, the others are film capacitors."
The big polar capacitors of 10uF or more are electrolytics, except C7 that is tantalum (electrolytic here would be just as good).
Actually tantalum capacitors are the worst thing for signal (huge hysteresis) so even an electrolytic for C7 is better in that respect.
Information
- Posts: 36
- Joined: 20 May 2009, 14:25
- Completed builds: Fuzz Face, Small Stone, Trem Lune, Fet Muff, Big Muff (green), Fuxx Face, Son of Screamer, Rat, Rebote 2.5, Opamp Big Muff, EA Tremolo, Easyvibe, Axis Face Si, Ross Compressor, Ross Distortion, DLS
- Location: Zagreb, Croatia
- Has thanked: 2 times
- Been thanked: 2 times
- Contact:
I never really payed attention to the caps, I just bought the ones that are available, okay so it's not critical to use that tantalum after all... Though I'm stupid, I have tried the V4 original and built mine and frankly, they sound the same, I just don't have them next to each other to A/B them properly.
If you scoop, it sounds like poop!
- Intripped
- Cap Cooler
Just wanted to put some light on how exactly the clipping transistors and the germ. diode are connected.
I have a V4 here on my bench and I see that Source and Gate are connected together (trannies are 2n7000).
So we have S+G and D, where D corresponds to the striped end of a normal diode.
---->|---[S+G] [D]----
This represents how the germ diode and the 2n7000 are connected in series
I have a V4 here on my bench and I see that Source and Gate are connected together (trannies are 2n7000).
So we have S+G and D, where D corresponds to the striped end of a normal diode.
---->|---[S+G] [D]----
This represents how the germ diode and the 2n7000 are connected in series
- howmuch
- Breadboard Brother
Thanks for posting some first hand evidence on the connections.Intripped wrote:Just wanted to put some light on how exactly the clipping transistors and the germ. diode are connected.
I have a V4 here on my bench and I see that Source and Gate are connected together (trannies are 2n7000).
So we have S+G and D, where D corresponds to the striped end of a normal diode.
---->|---[S+G] [D]----
This represents how the germ diode and the 2n7000 are connected in series
It still seems to be widely (and wrongly IMHO) accepted that the gate is connected to the drain (as in the schematic yongki posted above), even though people have hinted otherwise earlier in this thread.
So does your OCD have the same clipping configuration as the Joyo clone's corrected circuit I posted here - the "Circuit when D2 is in the "correct" orientation"?
You've got ---->|---[S+G] [D]---- and the corrected Joyo is electrically the same with ----[S+G] [D]---->|---
Or put another way, on the schematic yongki posted above, move the gate connections from the drains to the sources?
- Intripped
- Cap Cooler
howmuch wrote: So does your OCD have the same clipping configuration as the Joyo clone's corrected circuit I posted here - the "Circuit when D2 is in the "correct" orientation"?
[ Image ]
You've got ---->|---[S+G] [D]---- and the corrected Joyo is electrically the same with ----[S+G] [D]---->|---
Or put another way, on the schematic yongki posted above, move the gate connections from the drains to the sources?
YES to all
...and to avoid any further confusion, here is the exact clipping section:
- storyboardist
- Breadboard Brother
Information
Information
- Posts: 49
- Joined: 10 Nov 2013, 08:01
- my favorite amplifier: Ampeg
- Completed builds: Veroboards builds:
Throbak Overdrive Boost
Wampler Ecstasy
Creepy Fingers Doomidrive
Black Arts Quantum Mystic
Roger Mayer Voodoo Bass
Idiot box Blowerbox
Hudson Sidecar
Pcb builds:
Fulltone 69 (GGG kit)
Russian Big Muff (Musikding kit)
EHX Bassballs (home etched using Topopiccione layout)
BJFE BBOD (home etched, thx FSB)
Triangle Muff (Guitar PCB board)
Deluxe Bass Fuzz (home etched,gausmarkov.net layout)
Clone Theory Chorus (Celeste pcb from lectric-fx)
Cornish G2 (home etch, layout thx FSB)
Shin-Ei FY-2 Ge version (home etched, own layout)
Klon (Aion Refractor pcb)
Mutron Phasor II (home etched, layout thx JohnK)
Sunny-T (pcb by guitar pcb)
Rocket Overdrive (pcb by Pepers' pedals)
Sonomatic Deluxe Tape Delay (pcb by Skidmark)
Black Arts Quantum Mystic (adapted storyboardist layout) - Location: Lausanne, Switzerland
- Has thanked: 36 times
- Been thanked: 110 times
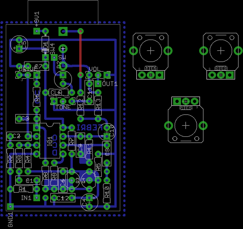
Hi all,
I own an OCD #84590 with a pcb revision 1.4. Wanting to know how it works, I traced the complete pcb and made a drawing out of it. Here are a few pics and my drawing.
It might be of some interest.
I own an OCD #84590 with a pcb revision 1.4. Wanting to know how it works, I traced the complete pcb and made a drawing out of it. Here are a few pics and my drawing.
It might be of some interest.


